特性
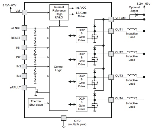
- 受到保护的四通道低侧驱动器:
- 四个NMOS FET,具有过流保护功能
- 集成电感钳位二极管
- 并行接口
- PWP封装:每通道2A(单通道开启)/1A(四通道开启)最大驱动电流(25°C时,具有适当的PCB散热条件)
- DYZ封装:每通道1.9A(单通道开启)/0.9A(四通道开启)最大驱动电流(25°C时,具有适当的PCB散热条件)
- DW封装:每通道1.5A(单通道开启)/800mA(四通道开启)最大驱动电流(25°C时)
- 短路保护和欠压锁定
- 8.2 V至60 V工作电源电压范围
- 散热增强型表面贴装封装
应用
- 继电器驱动器
- 电磁驱动器
- 单极步进电机驱动器
- 通用低侧开关
如果采用DYZ封装,在25°C下且具有适当的PCB散热条件时,DRV8803驱动器IC每通道可提供高达1.9A(单通道开启)的持续输出电流。在25°C时,此系列IC每通道可提供高达1.5A(单通道开启)或800mA(所有通道开启)的连续输出电流。在25°C时,DRV8803驱动器IC可提供高达2A(单通道开启)或1A(四通道开启)的连续输出电流。
简化原理图
框图
发布日期: 2025-01-21
| 更新日期: 2025-02-19

