![]() | ||||||||||||||||
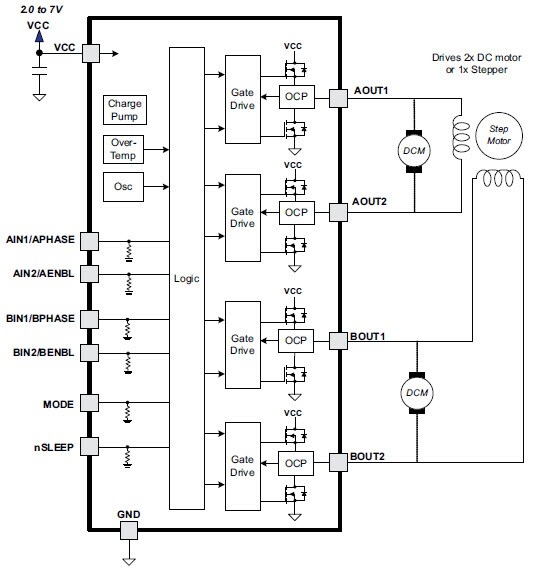
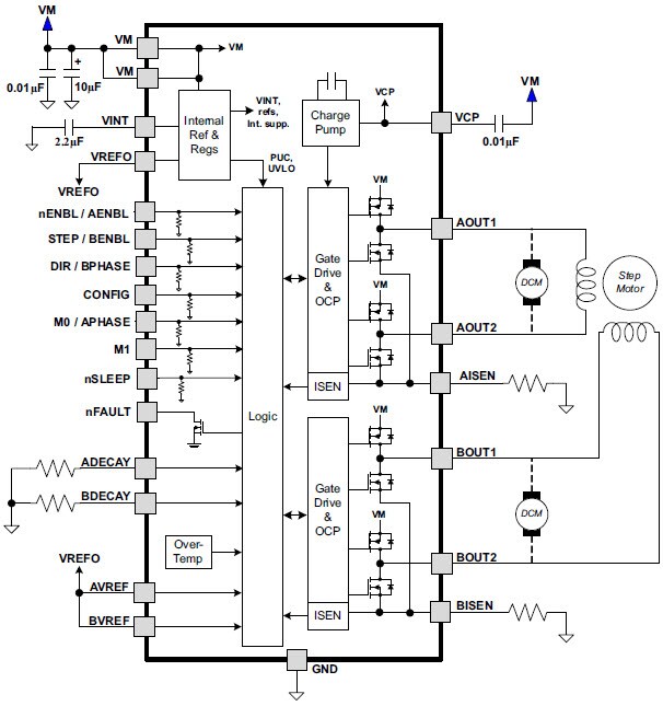
TI DRV8834 / DRV8835 / DRV8836双通道低压H桥ICTexas Instruments DRV8834 / DRV8835 / DRV8836双通道低压H桥IC具有两个H桥驱动器,可以驱动一台步进电机、两台直流电机以及电磁阀等其他设备。每个H桥的输出驱动器模块由N沟道功率MOSFET组成,配置为H桥以驱动电机绕组。每个H桥包括用于调节或限制绕组电流的电路。TI DRV8834 / DRV8835 / DRV8836 H桥驱动器可以驱动最高1.5A的连续输出电流。这些TI器件提供了集成式电机驱动器解决方案,适用于玩具、打印机、照相机,以及其他低压或电池供电的电机控制应用。
| ||||||||||||||||
DRV8834框图
DRV8835框图
DRV8836框图
| ||||||||||||||||
![]() |
发布日期: 2012-04-23
| 更新日期: 2020-12-21




