Texas Instruments DRV8839双路半H桥驱动器
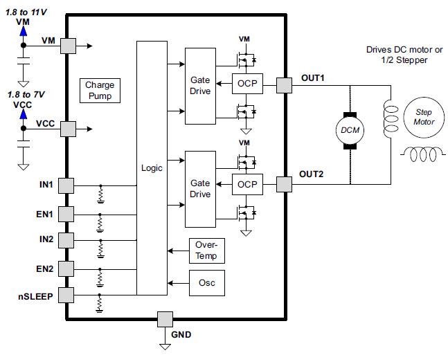
德州仪器 带单独控制接口的DRV8839 1.8A低压双路半H桥驱动器为相机、消费电子产品、玩具及其他低压或电池供电的应用提供了多用途的功率驱动器解决方案。该器件有两个独立的 ½-H桥驱动器,并能驱动一个直流电机或步进电机的一个绕组、或螺线管等其他器件。输出级使用被配置为 ½-H桥的N沟道功率MOSFET。内部电荷泵产生所需的栅极驱动电压。DRV8839可提供高达1.8A的输出电流。它工作于1.8V至11V的电机电源电压和1.8V到7V的器件电源电压上。DRV8839EVM是一个用于评估DRV8839低压有刷直流电机驱动器的完整的解决方案。它包含一个MSP430微控制器,该微控制器预先经过编程,从两个专用模拟电位计获得输入,用于两个电机的PWM速度控制。The output stages use N-channel power MOSFETs configured as ½-H-bridges. An internal charge pump generates needed gate drive voltages. DRV8839 can supply up to 1.8A of output current. It operates on a motor power supply voltage from 1.8V to 11V and a device power supply voltage of 1.8V to 7V. DRV8839EVM is a complete solution for evaluating the DRV8839 low voltage brushed DC motor driver. It includes an MSP430 microcontroller that is pre-programmed to take input from two dedicated analog potentiometers, for PWM speed control of two motors.
特性
- Dual ½-H-Bridge Motor Driver
- Drives a DC Motor or One Winding of a Stepper Motor, or Other Loads
- Low MOSFET On-Resistance: HS + LS 280mΩ
- 1.8A Maximum Drive Current
- 1.8V to 11V motor operating supply voltage range
- Separate motor and logic supply pins
- Individual ½-H-Bridge control input interface
- Low-power sleep mode with 120nA maximum combined supply current
应用
- Battery-powered
- DSLR lenses
- Consumer products
- Toys
- Robotics
- Cameras
- Medical devices
Block Diagram
发布日期: 2013-05-06
| 更新日期: 2022-03-11
