DS560DF810EVM采用电源管理解决方案,可在5V/3A 单电源下运行。该评估板在其高速差分输入和输出中采用Megtron-6低损耗电介质材料。DS560DF810评估板默认采用一对MXP连接器,为其前四个高速通道提供稳健、高质量的连接。该评估板还设有EEPROM ,用于对重定时器器件进行编程。
特性
- 可通过板载FTDI转I2C接口进行编程
- 数据速率范围:19.6GBd至28.9GBd
- 5V单外部电源
- 最大电流:3A
DS560DF810评估板概述
DS560DF810EVM电源树
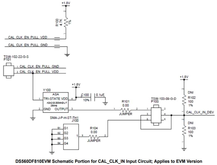
示意图
发布日期: 2023-01-27
| 更新日期: 2023-02-14

