Texas Instruments ESD1LIN24/ESD1LIN24-Q1 ESD保护二极管
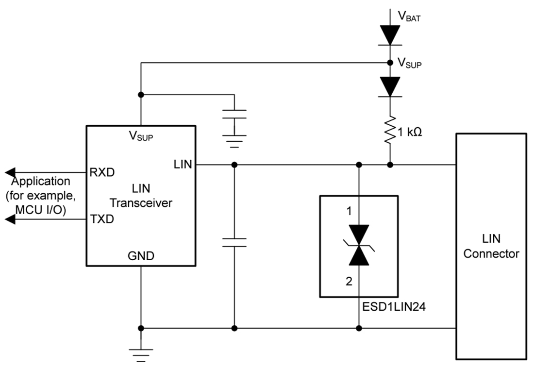
Texas Instruments ESD1LIN24/ESD1LIN24-Q1 ESD保护二极管是一款用于本地互连网络 (LIN) 的单通道低电容双向ESD保护器件。该器件的额定接触ESD冲击消散值超过IEC 61000-4-2 国际标准(±30kV接触放电 ±,30kV气隙放电)中规定的最高水平。低钳位电压和低动态电阻有助于保护系统免受瞬态事件的影响。该保护在需要高稳健性和可靠性的安全系统中至关重要。Texas Instruments ESD1LIN24-Q1器件符合汽车应用类AEC-Q100认证。特性
- IEC 61000-4-2 4级ESD保护
- ±30kV接触放电
- ±30kV气隙放电
- 强大的浪涌保护
- IEC 61000-4-5 (8/20µs):4.3A
- 工作电压:24V
- 双向 ESD 保护
- 低钳位电压可保护下游元件
- 温度范围:–55°C至+150°C
- I/O电容等于2.3pF(典型值)
- 采用行业标准SOD-323 (DYF) 封装
- 用于自动光学检测 (AOI) 的引线封装
应用
- 工业控制网络
- 本地互连网络 (LIN)
- 单线CAN ESD保护
- DeviceNet
- 智能配电系统
- USB供电 (USB-PD)
- VBUS保护
- IO保护
典型应用
发布日期: 2023-01-25
| 更新日期: 2023-02-09
