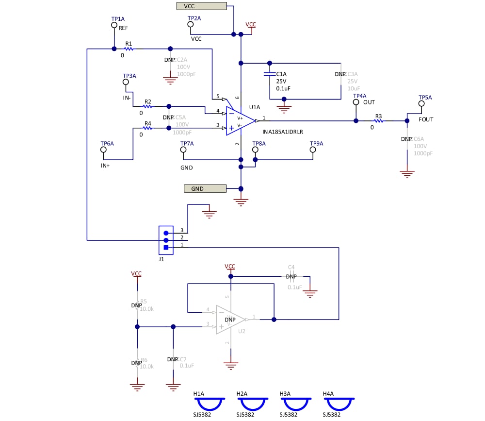
INA185EVM设计用于对该器件系列进行基本功能评估。INA185EVM由单个PCB构成,并可细分为4个单独部分,以便对不同器件型号进行评估。该板能够评估高侧和低侧配置,并设有便于访问器件引脚的测试点。固定装置布局并非作为目标电路的模型使用,也不针对电磁干扰 (EMI) 测试进行布局。
特性
- 评估INA185Ax的所有增益选项
- 测试点允许轻松访问器件引脚
- 能够评估高侧和低侧配置
布局
原理图
发布日期: 2019-04-22
| 更新日期: 2023-08-22

