Texas Instruments INA30x/INA30x-Q1电流检测放大器
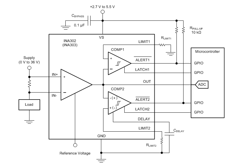
Texas Instruments INA30x/INA30x-Q1过流保护高速精密电流感应放大器具有两个高速集成式比较器,可以检测超范围电流状况。INA302/INA302-Q1和INA303/IN303-Q都有比较器,经过配置可以响应过流情况。然而,INA303/INA303-Q1在窗口配置中也会响应欠流状况。每个器件都有使用外部极限设置电阻器的可调极限阈值范围。这些监控器能够在-0.1V至36V的共模电压范围内测量差分电压信号,并且与电源无关。该器件的工作电压为2.7V至5.5V,最大电流为950µA。INA30x/INA30x-Q1采用14引脚TSSOP封装,具有宽额定工作温度范围(-40°C至+125°C)。INA30x-Q1器件符合汽车应用类AEC-Q100认证。特性
- 宽共模输入范围:–0.1V至36V
- 双比较器输出:
- INA302:两个独立超限警报
- INA303:窗口比较器
- 单独设置阈值水平
- 比较器1报警响应:1µs
- 比较器2可调延迟:2µs至10秒
- 开漏输出,带独立锁定控制模式
- 高精度放大器:
- 失调电压:30µV(最大值,A3版)
- 失调电压漂移:0.5µV/°C(最大值)
- 增益误差:0.15%(最大值,A3版)
- 增益误差漂移:10ppm/°C
- 可获放大器增益:
- INA302A1、INA303A1:20V/V
- INA302A2、INA303A2:50V/V
- INA302A3、INA303A3:100V/V
应用
- 过流保护
- 电机控制
- 电源保护
- 计算机和服务器
- 电信设备
数据手册
INA302/INA303框图
发布日期: 2018-04-13
| 更新日期: 2022-11-29
