Texas Instruments INA381电压输出电流检测放大器
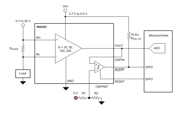
Texas Instruments INA381电压输出电流检测放大器提供26V共模电流感测放大器和高速比较器,经过配置可以检测过流情况。这通过测量电流分流电阻器上形成的电压以及将该电压与比较器基准引脚定义的阈值限值进行比较来实现。该分流监控器能够测量共模电压的差分电压信号。共模电压范围-0.2V至26V,并且与电源电压无关。开漏报警输出可配置在透明模式或锁存模式下运行。透明模式生成与输入状态一致的输出状态。锁存模式发送警报输出,直到复位锁存时警报清除。独立比较器警报响应时间不到3µs,可快速检测过流事件。器件提供的系统总过流保护低于10µs。INA381的最大电源电流为350µA,采用2.7V至5.5V单电源供电。指定工作温度范围为-40°C至+125°C。特性
- 高精度放大器:
- 失调电压,VCM=12V:500µV(最大值)
- 失调电压,VCM=0V:150µV(最大值)
- 失调电压漂移:1µV/°C(最大值)
- 增益误差:1%(最大值)
- 增益误差飘移:20ppm/°C(最大值)
- 可用放大器增益:
- INA381A1:20V/V
- INA381A2:50V/V
- INA381A3:100V/V
- INA381A4:200V/V
- 比较器技术规格:
- 迟滞:50mV
- 响应时间:500ns
- 通过外部基准电压设定警报阈值
- 带锁存模式的开漏比较器输出
- 共模输入范围:–0.2V至26V
- 封装:WSON-8 (2mm × 2mm)
应用
- 过流保护
- 电源保护
- 低侧相电机控制
- 计算机和服务器
- 电信设备
Datasheet
框图
发布日期: 2018-07-17
| 更新日期: 2022-12-07
