Texas Instruments INA79xEVM 评估模块

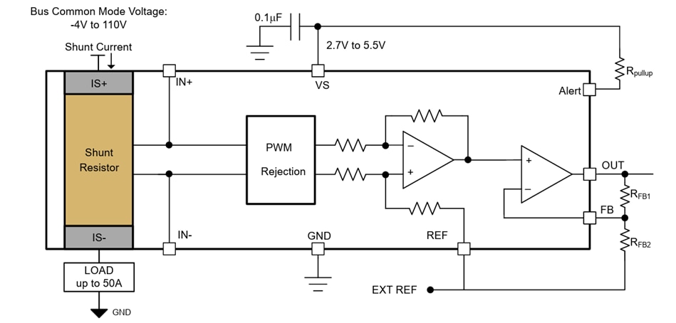
Texas Instruments INA79xEVM评估模块支持用户评估INA790x和INA791x电流检测放大器。该器件是双向、超精密电流检测放大器,采用75A EZShunt™ 技术,电压范围为-4V至110V。TI INA79xEVM提供了一个支持增益和基准电压配置的平台。

特性

  • 评估INA790和INA791的所有灵敏度选项
  • 通过测试点轻松访问器件引脚
  • 评估高侧和低侧配置

应用

  • 电机驱动器、螺线管和执行器
  • 注塑机、无绳电动工具

INA750器件框图

框图 - Texas Instruments INA79xEVM 评估模块

高侧正向电流设置

位置电路 - Texas Instruments INA79xEVM 评估模块
发布日期: 2025-02-03 | 更新日期: 2025-08-26