INA818放大器经过优化,可提供较高的共模抑制比。当G=1时,整个输入共模范围内共模抑制比超过90dB。此器件非常适合采用低电压运行,由4.5V单电源和高达±18V的双电源供电。
INA818的的额定工作温度范围为–40°C至+125°C,采用8引脚SOIC封装。
特性
- 低失调电压:10µV(典型值)、35µV(最大值)
- 增益漂移:5ppm/°C (G = 1)、35ppm/°C (G > 1)(最大值)
- 噪声:8nV/√Hz
- 带宽:2MHz (G = 1)、270kHz (G = 100)
- 与1nF容性负载搭配可稳定工作
- 输入保护:高达±60V
- 共模抑制:110dB,G = 10(最小值)
- 电源抑制:100dB,G = 1(最小值)
- 电源电流:385µA(最大值)
- 供电电压范围
- 单电源:4.5V至36V
- 双电源:±2.25V至±18V
- 额定温度范围:–40°C至+125°C
- 封装:8引脚SOIC
应用
- 工业监控器
- 流量变送器
- 电池测试设备
- 多参数患者监护仪
- 模拟输入模块
- 半导体测试设备
- 便携式仪器仪表
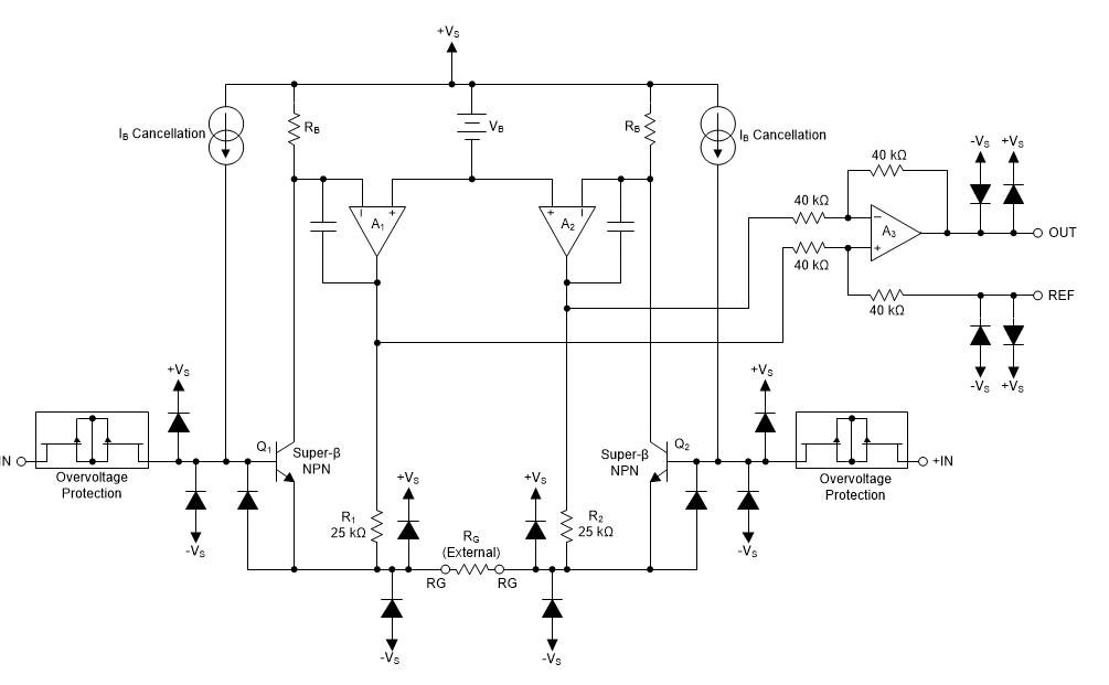
框图
发布日期: 2019-10-08
| 更新日期: 2023-12-07

