INA819经过优化,可提供高共模抑制比。当G = 1时,整个输入共模范围内共模抑制比超过90dB。该器件可在4.5V单电源和高达±18V的双电源供电情况下实现低电压运行。INA819采用8引脚SOIC封装,额定温度范围为–40°C至+125°C。
特性
- 低失调电压:10µV(典型值),35µV(最大值)
- 增益漂移:5ppm/°C (G = 1), 35ppm/°C (G > 1) (最大值)
- 噪声:8nV/√Hz
- 带宽:2MHz (G = 1), 270kHz (G = 100)
- 与1nF容性负载搭配可稳定工作
- 输入保护:高达±60V
- 共模抑制:110dB,G = 10(最小值)
- 电源抑制:100dB,G = 1(最小值)
- 电源电流:385µA(最大值)
- 电源电压范围
- 单电源:4.5V至36V
- 双电源:±2.25V - ±18V
- 额定温度范围:-40°C - +125°C
- 封装:8引脚SOIC
应用
- 工业过程控制
- 断路器
- 电池测试机
- ECG放大器
- 电源自动化
- 医疗器械
- 便携式仪器
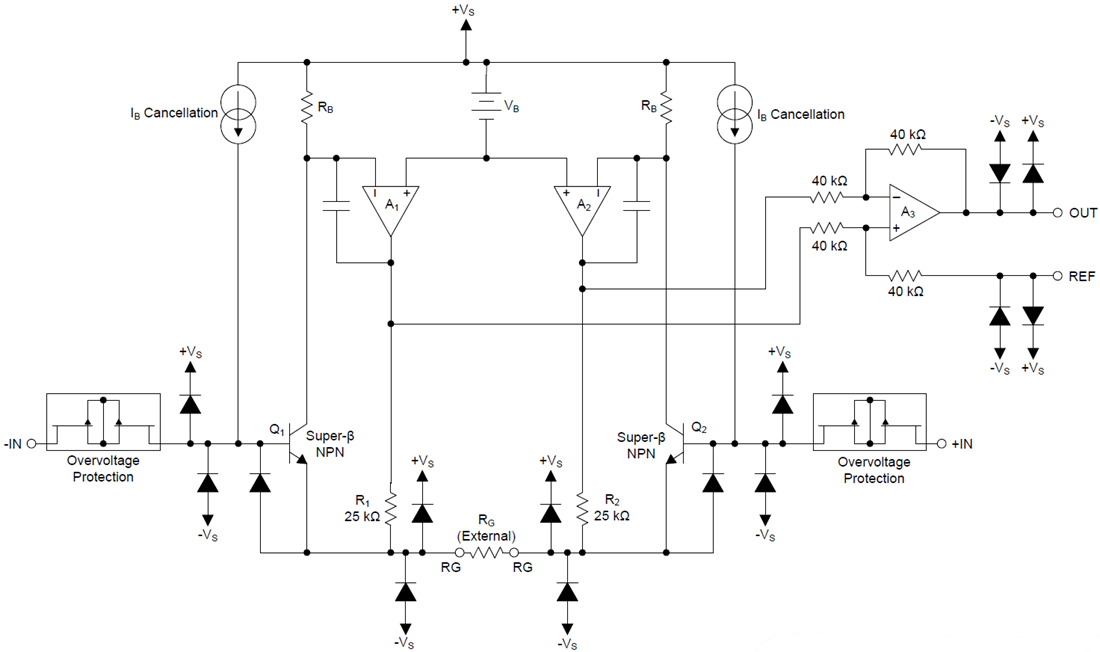
功能框图
发布日期: 2019-03-05
| 更新日期: 2023-07-25

