Texas Instruments INA828精密仪表放大器
Texas Instruments INA828 50μV偏置、7nV/√Hz噪声、低功耗、精密仪表放大器可在极宽的单电源或双电源范围内工作,并具有低功耗。该器件可通过单一外部电阻器在1至1000范围内设置任一增益。新型超级β输入晶体管通过该器件提供极低的输入失调电压、失调电压漂移、输入偏置电流以及输入电压和电流噪声,并具有出色的精度。该器件设有额外电路,可保护输入免受高达±40V过压的损害。INA828经过优化,可提供出色的共模抑制比。在G=1时,在整个输入共模范围内的共模抑制比超过90dB。该器件可在高达±18V的双电源和5V的单电源下工作,非常适合用于低压运行。INA828的工作温度范围为–40°C至+125°C,采用8引脚SOIC封装。The device offers additional circuitry that protects the inputs against overvoltage up to ±40V. The INA828 is optimized to create an excellent common-mode rejection ratio, at G=1, the common-mode rejection ratio exceeds 90dB across the full input common-mode range.
Dual supplies up to ±18V and 5V single supply make the device suitable for low-voltage operation. The INA828 is specified over the –40°C to +125°C temperature range and is available in an 8-pin SOIC package.
特性
- Precision instrumentation amplifier evolution:
- INA828 is Second generation
- INA128 is First generation
- 50µV, MAX Low offset voltage
- 5ppm/°C (G = 1), 50ppm/°C (G > 1) Gain drift
- 7nV/√Hz Noise
- 2MHz (G = 1), 260kHz (G = 100) Bandwidth
- Stable with 1nF capacitive loads
- Inputs protected up to ±40V
- 110dB, Min (G = 10) Common-mode rejection
- 100dB, Min (G = 1) Power-supply rejection
- 650µA, Max supply current
- Supply Range:
- 4.5V to 36V Single supply
- ±2.25V to ±18V Dual supply
- –40°C to +125°C Specified temperature range
- 8-Pin SOIC package
应用
- Industrial process controls
- Circuit breakers
- Battery testers
- ECG Amplifiers
- Power automation
- Medical instrumentation
- Portable instrumentation
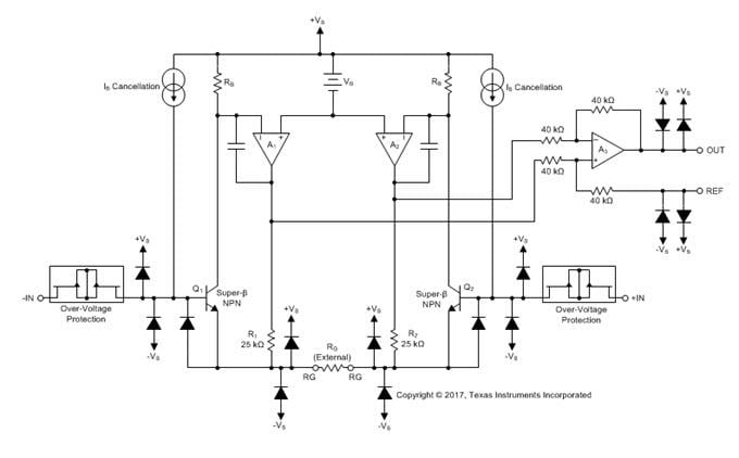
Functional Diagram
发布日期: 2017-11-06
| 更新日期: 2022-07-11
