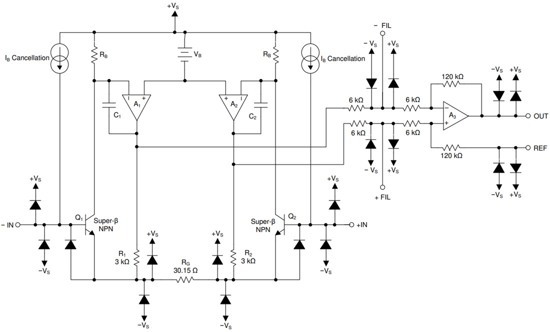
INA848的电流反馈拓扑结构在2000固定增益下产生2.8MHz的宽带宽,无需后续增益级。当连接高分辨率模数转换器 (ADC) 时,1.3 nV/√Hz极低本底噪声可最大限度地减少对等效位数 (ENOB) 的影响。INA848支持在增益级(引脚2和3)之间添加滤波器,以保持足够的信号完整性。
Texas Instruments INA848的这些独特特性使得该器件非常适合用于需要高精度测量的应用,例如高端医疗器械、脑电图、振动传感和位移测量。该器件设计用于8V至36V单电源或±4V至±18V双电源。
特性
- 固定增益:2000V/V
- 访问内部节点进行滤波
- 输入电压噪声:1.5nV/√Hz(最大值)超低噪声
- 精密超级β输入性能
- 低失调电压:35µV(最大值)
- 低失调电压漂移:0.45µV/°C(最大值)
- 低输入偏置电流:25nA(典型值)
- 低增益漂移:5ppm/°C(最大值)
- 2.8MHz带宽
- 转换率:45V/µs
- 共模抑制:132dB(最小值)
- 电源电压范围
- 单电源:8V至36V
- 双电源:±4V至±18V
- 指定温度范围:–40°C至+125°C
- 8引脚SOIC封装
应用
- 手术设备
- 心电图 (ECG)
- 超声波扫描仪
- 半导体测试
- 数据采集 (DAQ)
- 振动分析
功能框图
发布日期: 2020-12-04
| 更新日期: 2024-10-10

