精确匹配的集成电阻器在整个输入共模范围内提供92dB (G=1) 高共模抑制。可通过单个外部电阻在1到10000范围内设置增益。Texas Instruments INA849的电流反馈拓扑结构为非常小的快速移动信号提供高带宽和高增益。例如,该器件在G=100时提供8MHz带宽,在G=1时提供28MHz带宽,具有0.4µs快速稳定时间 (0.01%),用于直接驱动高分辨率模数转换器 (ADC)。
特性
- 超低噪声:1nV/√Hz输入电压噪声(典型值)
- 精密超级β输入性能
- 低失调电压:35µV(最大值)
- 低失调电压漂移:0.4µV/°C(最大值)
- 低输入偏置电流:20nA(最大值)
- 低增益漂移:G=1时5ppm/°C(最小值)
- 带宽:28MHz (G=1)、8MHz (G=100)
- 压摆率:35V/µs
- 120dB(最小值),实现最大增益共模抑制
- 电源电压范围
- 单电源:8V至36V
- 双电源:±4V至±18V
- 指定温度范围:–40°C至+125°C
- 8引脚SOIC封装
应用
- 模拟输入模块
- 麦克风前置放大器
- 流量变送器
- 电池测试
- LCD测试
- 心电图 (ECG)
- 手术设备
- 过程分析(pH值、气体、浓度、力和湿度)
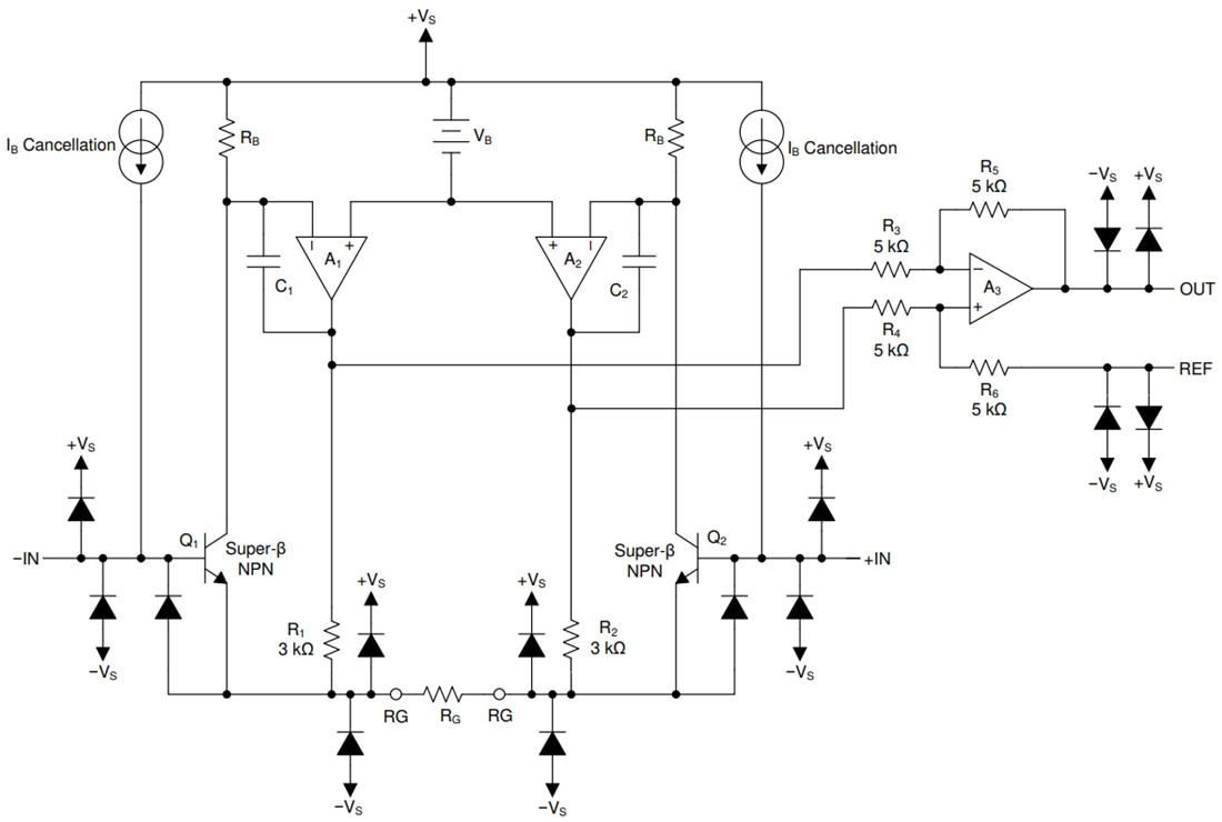
功能框图
发布日期: 2021-01-19
| 更新日期: 2022-03-11

