Texas Instruments ISO5451 隔离式 IGBT/MOSFET 栅极驱动器
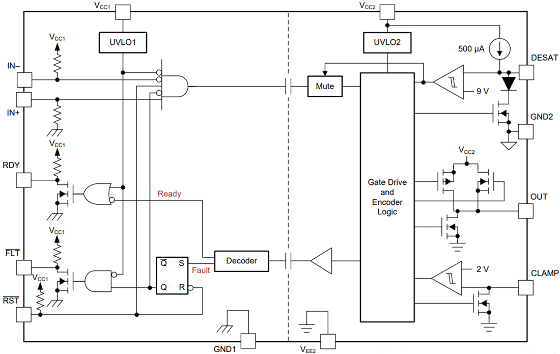
德州仪器 ISO5451 隔离式 IGBT/MOSFET 栅极驱动器是一款 4.25kVRMS,用于 IGBT 和 MOSFET 的基本型隔离型栅极驱动器,具有 2.5A 的拉电流和 5A 的灌电流。输入边采用 3V 到 5.5V 的单电源供电。输出边允许的电源范围为 15V(最小值)至 30V(最大值)。两个互补 CMOS 输入控制栅极驱动器的输出状态。76ns 的短暂传播时间保证精确控制输出级。内部去饱和故障装置可以识别 IGBT 何时处于过载状态。去饱和功能激活时,器件会通过隔离隔栅发送故障信号,以将输入端的 FLT 输出拉为低电平并阻断隔离器的输入。该 FLT 的输出状态将被锁存,可通过 RST 输入上的低电平有效脉冲复位。可通过监控输入端与输出端电源的两个欠压闭锁电路来控制栅级驱动器运行的状态。如果任何一端的电压不足,RDY 会变为低电平,否则该输出为高电平。特性
- 2.5A peak source and 5A peak sink currents
- Short propagation delay: 76ns (typ), 110ns (max)
- 2A active miller clamp
- Output short-circuit clamp
- Fault alarm upon desaturation detection is signaled on FLT and reset through RST
- Input and output Under Voltage Lock-Out (UVLO) with Ready (RDY) pin indication
- Active output pull-down and default low outputs with low supply or floating inputs
- 3V to 5.5V input supply voltage
- 15V to 30V output driver supply voltage
- CMOS compatible inputs
- Rejects input pulses and noise transients shorter than 20ns
- 50kV/µs minimum and 100kV/µs typical
- Common-Mode Transient Immunity (CMTI) at VCM = 1500V
- -40°C to +125°C operating temperature range
- Safety and Regulatory Approvals
- 6000VPK VIOTM and 1420VPK VIORM basic isolation per DIN V VDE V 0884-10 (VDE V 0884-10):2006-12
- 4250VRMS isolation for 1 minute per UL 1577
- CSA component acceptance notice 5A, IEC 60950-1 and IEC 61010-1 end equipment standards
- CQC certification per GB4943.1-2011
- All certifications are planned
应用
- Isolated IGBT and MOSFET Drives in
- Industrial motor control drives
- Industrial power supplies
- Solar inverters
- HEV and EV power modules
- Induction heating
Datasheets
视频
Functional Block Diagram
发布日期: 2015-09-15
| 更新日期: 2025-06-06
