特性
- 2.5A Peak Source and 5A Peak Sink Currents
- Short Propagation Delay: 76ns (Typ), 110ns (Max)
- 2A Active Miller Clamp
- Output Short-Circuit Clamp
- Fault Alarm upon Desaturation Detection is Signaled on FLT and Reset Through RST
- Input and Output Under Voltage Lock-Out (UVLO) with Ready (RDY) Pin Indication
- Active Output Pull-down and Default Low Outputs with Low Supply or Floating Inputs
- 3V to 5.5V Input Supply Voltage
- 15V to 30V Output Driver Supply Voltage
- CMOS Compatible Inputs
- Rejects Input Pulses and Noise Transients
- Shorter Than 20ns
- 100kV/µs Minimum Common-Mode Transient Immunity (CMTI) at VCM = 1500V
- Operating Temperature: -40°C to 125°C Ambient
- Safety and Regulatory Approvals
- 8000VPK VIOTM and 2121VPK VIORM Reinforced Isolation per DIN V VDE V 0884-10 (VDE V 0884-10):2006-12
- 5700VRMS Isolation for 1 Minute per UL 1577
- CSA Component Acceptance Notice 5A, IEC 60950-1, IEC 60601-1 and IEC 61010-1 End Equipment Standards
- CQC Certification per GB4943.1-2011
应用
- Isolated IGBT and MOSFET Drives in
- Industrial Motor Control Drives
- Industrial Power Supplies
- Solar Inverters
- HEV and EV Power Modules
- Induction Heating
Datasheets
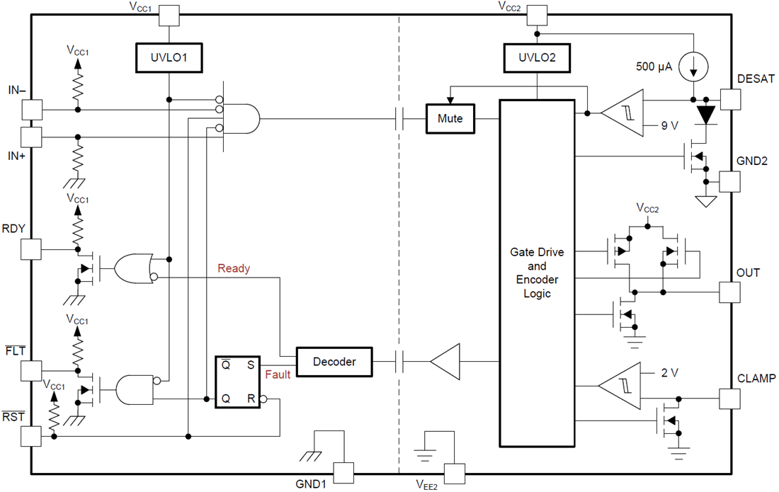
Functional Block Diagram
发布日期: 2015-08-25
| 更新日期: 2025-08-01

