Texas Instruments ISO5852S IGBT MOSFET 栅极驱动器
德州仪器 德州仪器 ISO5852S 栅极驱动器是一款用于 IGBT 和 MOSFET 的 5.7kVRMS增强型隔离栅极驱动器,具有 2.5A 的拉电流和 5A 的灌电流。输入边采用 2.25V 到 5.5V 的单电源供电。输出边允许的电源范围:从 15V(最小值)至 30V(最大值)。两个互补 CMOS 输入控制栅极驱动器的输出状态。76ns 的短暂传播时间保证精确控制输出级。典型应用有工业电机控制驱动器&、工业电源、太阳能逆变器、 HEV & 和 EV 电源模块和感应加热中的 IGBT 和 MOSFET。特性
- 100kV/µs Minimum Common-Mode Transient Immunity (CMTI) at VCM = 1500V
- Split outputs to provide 2.5A peak source and 5A peak sink currents
- 76ns (Typ), 110ns (Max) Short propagation delay
- 2A Active miller clamp
- Output short-circuit clamp
- Soft Turn-Off (STO) during short circuit
- Fault alarm upon desaturation detection is signaled on FLT and reset through RST
- Input and Output Under Voltage Lock-Out (UVLO) with Ready (RDY) pin indication
- Active output pull-down and default low outputs with low supply or floating inputs
- 2.25V to 5.5V Input supply voltage
- 15V to 30V Output driver supply voltage
- CMOS Compatible inputs
- Rejects input pulses and noise transients shorter than 20ns
- -40°C to 125°C Ambient operating temperature
- Surge immunity 12800VPK (according to IEC 61000-4-5)
- Safety and regulatory certifications
- 8000VPK VIOTM and 2121VPK VIORM reinforced isolation per DIN V VDE V 0884-10 (VDE V 0884-10):2006-12
-
- 5700VRMS Isolation for 1 minute per UL 1577
- CSA Component acceptance Notice 5A, IEC 60950-1, IEC 60601-1 and IEC 61010-1 end equipment standards
- CQC Certification per GB4943.1-2011
- All certifications are planned
应用
- Isolated IGBT and MOSFET Drives in
- Industrial motor control drives
- Industrial power supplies
- Solar inverters
- HEV and EV power modules
- Induction heating
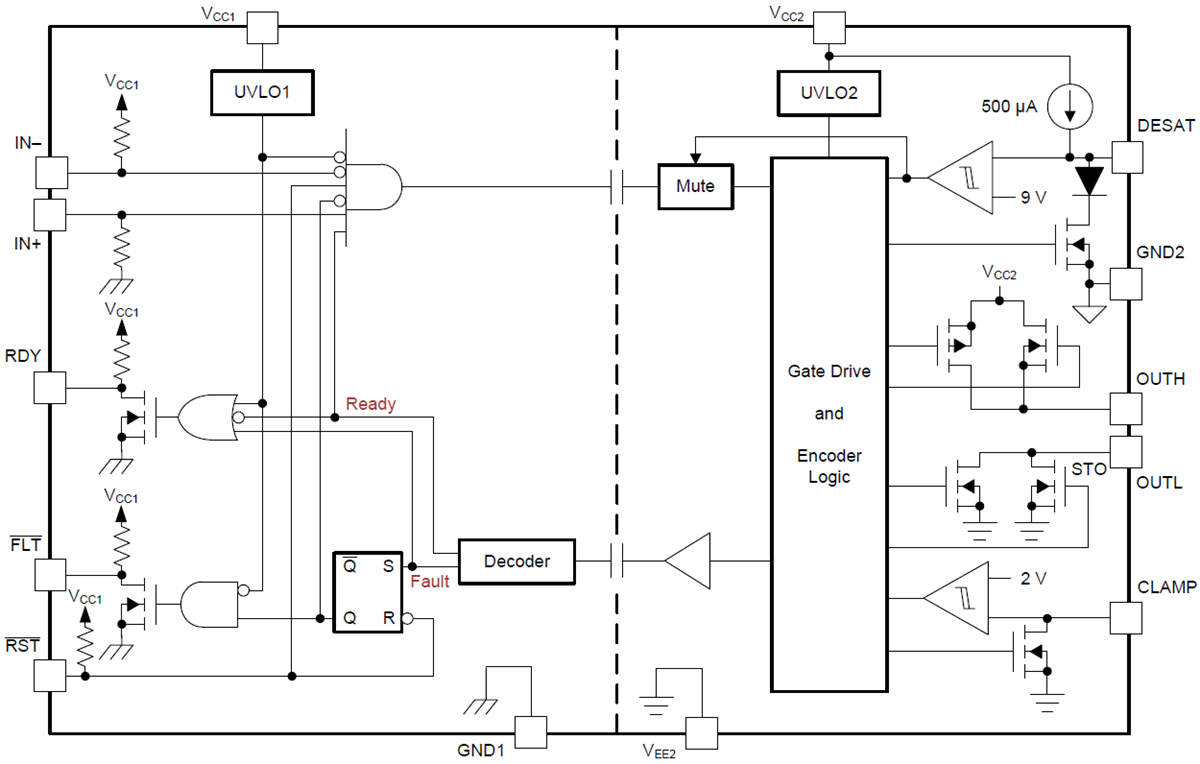
Functional Block Diagram
发布日期: 2015-11-19
| 更新日期: 2025-06-06
