Texas Instruments ISOM811x/ISOM811x-Q1单通道光电仿真器
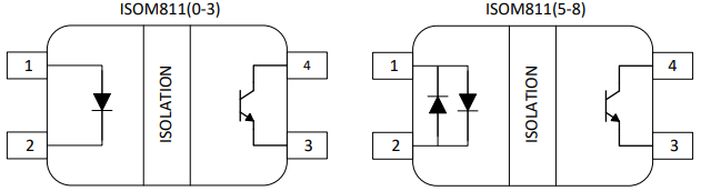
Texas Instruments ISOM811x/ISOM811x-Q1单通道光电模拟器与引脚兼容,可替代许多传统光耦合器,无需重新设计PCB即可增强现有系统。该模块采用二极管仿真器输入和晶体管输出,支持3.75kVRMS 额定隔离电压。与光耦合器相比,单通道光仿真器具有可靠性和性能优势。优势包括高带宽、低关断延迟、较宽的-55°C至125°C温度范围以及低功耗。其他优势还包括严格的电流传输比(CTR)和工艺控制,从而减少了部件间的偏差。ISOM811x/ISOM811x-Q1光电模拟器是电源反馈设计、工业控制器中的I/O模块、电机驱动器和工厂自动化应用的理想之选。ISOM811x-Q1器件通过了AEC-Q100汽车应用认证。特性
- 可直接替换行业标准光电晶体管光耦合器,并可进行引脚对引脚升级
- 单通道二极管仿真器输入
- CTR:100%至155%(IF = 5mA、VCE = 5V时)
- 高集电极-发射极电压:VCE(最大值)= 80V
- 稳健的隔离栅
- 额定隔离电压:3750VRMS
- 工作电压:500VRMS 、707VPK
- 浪涌能力高达10 kV
- 响应时间:3μs(VCE = 10V、IC = 2mA、RL = 100Ω时的典型值)
- 计划通过安全相关认证
- UL 1577认证,隔离电压为3750VRMS
- 符合 VDE 的 DIN EN IEC 60747-17 (VDE 0884-17) 标准
- IEC 62368-1、IEC 61010-1认证
- CQC GB 4943.1认证
- 温度范围:-55 °C至125 °C
应用
- 开关电源
- 可编程逻辑控制器 (PLC)
- 电机驱动I/O和位置反馈
- 工厂自动化
- 数据采集
- 混合动力汽车/电动汽车电池管理系统(BMS)
简化示意图
框图
发布日期: 2023-09-22
| 更新日期: 2025-05-09
