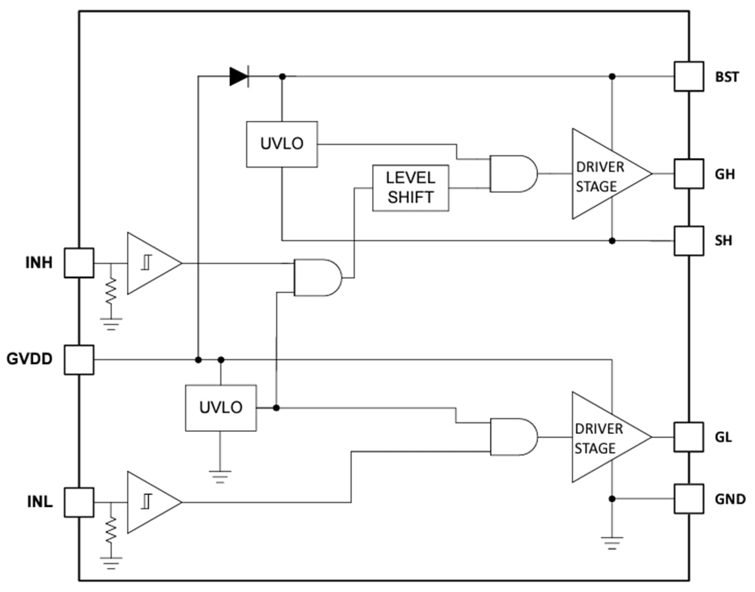
SH引脚上对–1V DC和–19.5V瞬态负电压的处理提高了高噪声应用中的系统鲁棒性。小型耐热增强型8引脚WSON封装允许将驱动器放置在更靠近电机相位的位置,从而改善了PCB布局。Texas Instruments LM2005还采用与行业标准引脚排列兼容的8引脚SOIC封装。低侧和高侧电源轨上提供欠压锁定 (UVLO),以在加电和断电期间提供保护。
特性
- 可驱动两个采用半桥配置的N沟道MOSFET
- 集成式自举二极管
- GVDD上的典型欠压锁定为8V
- BST上的绝对最大电压为107V
- SH上的-19.5V绝对最大负瞬态电压处理
- 0.5A/0.8A峰值拉电流/灌电流
- 传播延迟:115ns(典型值)
应用
- 无刷直流 (BLDC) 电机
- 永磁同步电机 (PMSM)
- 无绳真空吸尘器
- 无绳园艺和电动工具
- 电动自行车和电动踏板车
- 电池测试设备
- 离线不间断电源 (UPS)
- 通用MOSFET或IGBT驱动器
功能框图
发布日期: 2024-01-17
| 更新日期: 2024-01-23

