Texas Instruments LM2101半桥栅极驱动器

Texas Instrument LM2101半桥栅极驱动器是一款紧凑型高压栅极驱动器,设计用于驱动同步降压或半桥配置中的高侧和低侧N沟道MOSFET。SH 引脚上的 – 1V DC和–19.5V瞬态负电压处理提高了高噪声应用中的系统鲁棒性。小型耐热增强型8引脚WSON封装允许将驱动器放置在更靠近电机相位的位置,从而改善了PCB布局。Texas Instruments LM2101还采用与行业标准引脚排列兼容的8引脚SOIC封装。低侧和高侧电源轨上提供欠压锁定 (UVLO),以在加电和断电期间提供保护。

特性

  • 驱动两个采用半桥配置的N沟道MOSFET
  • GVDD上的典型欠压锁定为8V
  • SH上处理的绝对最大负瞬态电压为–19.5V
  • BST上的绝对最大电压为107V
  • 峰值源/灌电流为0.5A/0.8A
  • 传播延迟:115ns(典型值)

应用

  • 无刷直流 (BLDC) 电机
  • 永磁同步电机 (PMSM)
  • 无绳真空吸尘器
  • 无绳园艺和电动工具
  • 电动自行车和电动踏板车
  • 电池测试设备
  • 离线不间断电源 (UPS)
  • 通用MOSFET或IGBT驱动器

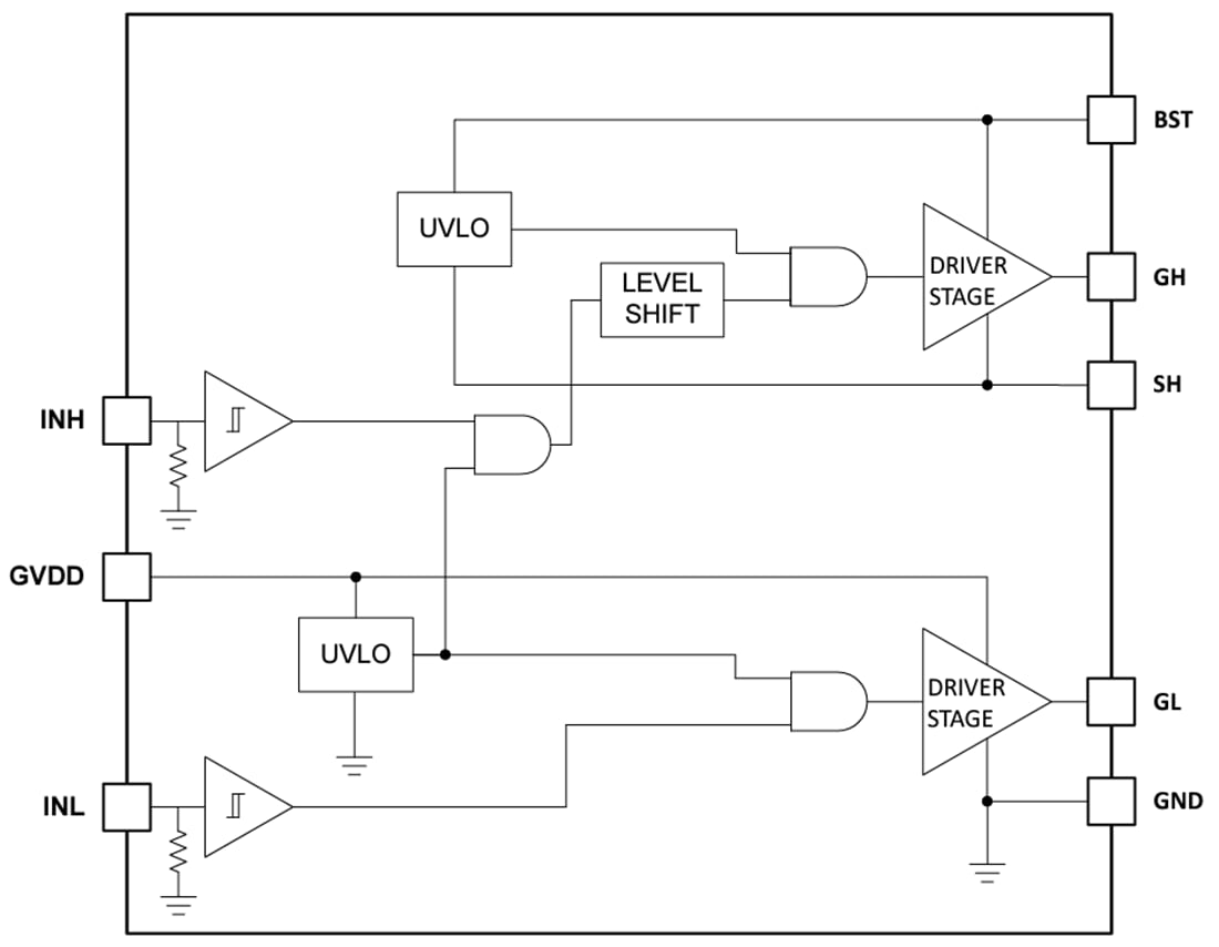
功能框图

框图 - Texas Instruments LM2101半桥栅极驱动器
发布日期: 2024-01-17 | 更新日期: 2024-01-23