Texas Instruments LM2104半桥栅极驱动器
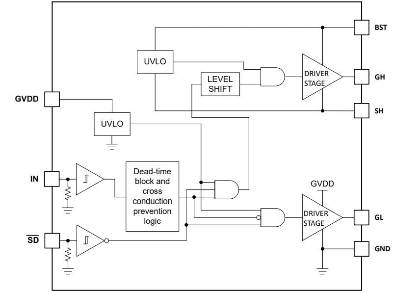
Texas Instruments LM2104半桥栅极驱动器设计用于驱动高侧和低侧N沟道MOSFET,具有同步降压或半桥配置。 此栅极驱动器在GVDD上具有8V典型欠压锁定,在BST上具有107V绝对最大电压,在SH上具有 –19.5V最大负瞬态电压处理能力。 LM2104驱动器提供475ns典型固定内部死区时间、115ns典型传播延迟,以及内置交叉传导预防功能。 此紧凑型高压栅极驱动器采用与行业标准引脚分配兼容的8引脚SOIC封装。典型应用包括无刷DC (BLDC) 电机、永磁同步电机 (PMSM)、伺服/步进电机驱动器、无绳吸尘器、电动自行车、电动滑板车和电池测试设备。特性
- 以半桥配置驱动两个N沟道MOSFET
- GVDD上的典型欠压锁定为8V
- 固定内部死区时间:475ns(典型值)
- 传播延迟:115ns(典型值)
- SH上的绝对最大负瞬态电压处理能力为–19.5V
- BST上的绝对最大电压为107V
- 峰值源/灌电流:0.5A/0.8A
- 内置防交叉传导功能
- 关断逻辑输入引脚SD
- 单输入引脚IN
应用
- 无刷直流 (BLDC) 电机
- 伺服和步进电机驱动器
- 无绳园林和电动工具
- 无绳真空吸尘器
- 电池测试设备
- 电动自行车和电动踏板车
- 离线不间断电源 (UPS)
- 永磁同步电机 (PMSM)
- 通用MOSFET或IGBT驱动器
功能框图
典型应用电路
发布日期: 2024-01-09
| 更新日期: 2024-01-24
