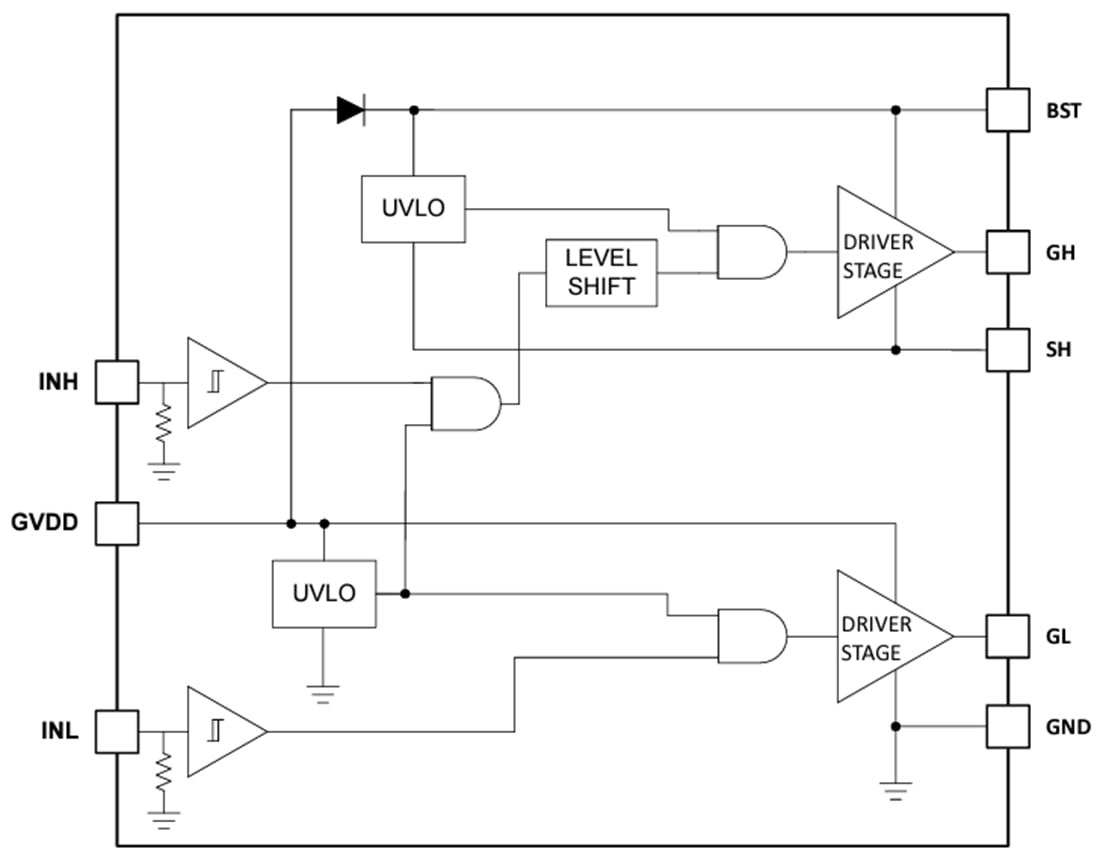
SH引脚具有–1V直流和–19.5V瞬态负电压处理能力,可提高高噪声应用中的系统稳健性。小型热增强型8引脚WSON封装可将驱动器放置在更靠近电机相位的位置,从而改善PCB布局。Texas Instruments LM2105还采用与业界通用引脚布局兼容的8引脚SOIC封装。在低侧和高侧电源轨上均提供欠压锁定 (UVLO) 功能,以在上电和断电期间提供保护。
特性
- 可驱动两个采用半桥配置的N沟道MOSFET
- 集成式自举二极管
- GVDD上5V欠压锁定(典型值)
- BST上105V建议电压(最大值)
- SH上–19.5V负瞬态电压处理(绝对最大值)
- 峰值拉/灌电流:0.5A/0.8A
- 传播延迟:115ns(典型值)
应用
- 无刷直流 (BLDC) 电机
- 永磁同步电机 (PMSM)
- 无绳真空吸尘器
- 无绳园艺和电动工具
- 电动自行车和电动踏板车
- 电池测试设备
- 离线不间断电源 (UPS)
- 通用MOSFET或IGBT驱动器
功能框图
发布日期: 2023-08-04
| 更新日期: 2024-01-19

