Texas Instruments 德州仪器 LM22680 SIMPLE SWITCHER® 控制器
德州仪器 LM22680 SIMPLE SWITCHER® 降压稳压器 采用最少量的外部元件,提供一个高效高压降压型稳压器所需的全部功能。这些易用的稳压器内置 42V N 沟道 MOSFET 开关,能提供高达 2A 的负载电流。具有良好的线路和负载调整率以及很高效率(>90%)等特点。电压模式控制提供很短的最低导通时间,使输入和输出电压间具有最宽的比率。内部环路补偿将用户从计算环路补偿元件的繁琐工作中解放出来。提供固定 5V 输出和可调节输出电压选择。默认开关频率设定在 50 kHz,可降低外部元器件数量并实现良好瞬态响应。此外,可通过一个外部电阻器在 200kHz 到 1MHz 的范围内对频率进行调节。内部振荡器可同步到系统时钟或另一稳压器的振荡器。精密使能输入简化了稳压器控制和系统电源排序。在关断模式下稳压器仅消耗 25A (典型值)的电流。通过选择一个外部电容器,提供了可调节的软启动功能。LM22680 还内置了热关断和电流限制功能,以保护意外过载。特性
- 4.5V to 42V wide input voltage range
- Internally compensated voltage mode control
- Stable with low ESR ceramic capacitors
- 200mΩ N-Channel MOSFET
- Output voltage option: ADJ (outputs as low as 1.285V)
- ±1.5% feedback reference accuracy
- 500kHz default switching frequency
- Adjustable switching frequency and synchronization
- -40°C to 125°C operating junction temperature range
- Precision enable pin
- Integrated boot-strap diode
- Adjustable soft-start
应用
- Industrial control
- Telecom and Datacom systems
- Embedded systems
- Conversions from standard 24V, 12V and 5V input rails
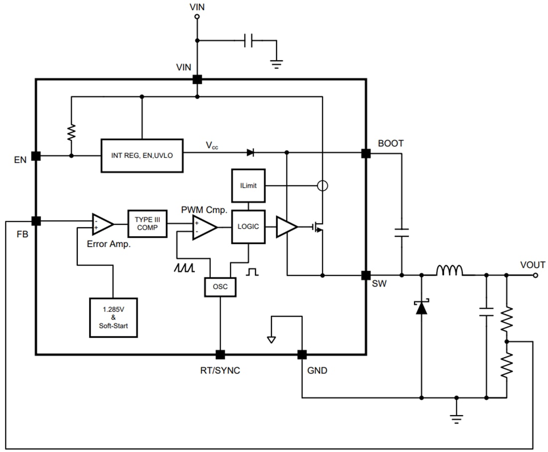
Functional Block Diagram
TI WEBENCH Designer
发布日期: 2014-02-27
| 更新日期: 2022-03-11
