Texas Instruments LM25141/LM25141-Q1同步降压控制器
Texas Instruments LM25141/LM25141-Q1同步降压控制器用于高电压宽VIN降压转换器应用。 控制方法是峰值电流控制。 电流模式控制可提供内部线路前馈、逐周期电流限制和简化的环路补偿。 LM25141具有压摆率控制功能,能够简化CISPR和汽车级电磁干扰(EMI)要求的合规性。 LM25141有两个可选开关频率:2.2MHz和440kHz。 可以调整具有压摆率控制功能的栅极驱动器来降低EMI。 在轻负载或无负载条件下,LM25141通过在跳周期模式下运行来提升低功耗效率。 LM25141具有高电压偏置稳压器,可自动切换到外部偏置,以便从VIN中降低IQ电流 LM25141-Q1器件符合汽车应用类AEC-Q100标准。The LM25141 has two selectable switching frequencies: 2.2MHz and 440kHz. Gate Drivers with Slew Rate Control can be adjusted to reduce EMI. The LM25141 operates in skip cycle mode for improved low power efficiency in light or no-load conditions. The LM25141 has a high voltage bias regulator with an automatic switch-over to an external bias to reduce the IQ current from VIN. The Texas Instruments LM25141-Q1 devices are AEC-Q100 qualified for automotive applications.
特性
- –40ºC to +125ºC ambient operating temperature range
- An AEC-Q100 qualified device is available
- VIN 3.8V to 45V (47V absolute maximum)
- Output: fixed 3.3V, 5V, or adjustable from 1.5V - 15V with ±0.8% accuracy
- Fixed 2.2MHz or 440kHz switching frequency with ±5% accuracy
- High-side and low-side gate drive with slew rate control
- Optional frequency shift by varying an analog voltage or RT resistor
- Optional synchronization to an external clock
- Optional spread spectrum
- Shutdown mode IQ of 10µA typical
- Low standby mode IQ of 35µA typical
- 75mV current limit threshold with ±0.9% accuracy
- An external resistor or DCR current sensing
- Output enable logic input
- Hiccup mode for sustained overload
- Power Good indication output
- Selectable diode emulation or forced Pulse Width Modulation
- QFN-24 package with wettable flanks
应用
- Automotive applications
- Infotainment systems
- Instrumentation clusters
- Advanced Driver Assistance Systems (ADAS)
Datasheets
视频
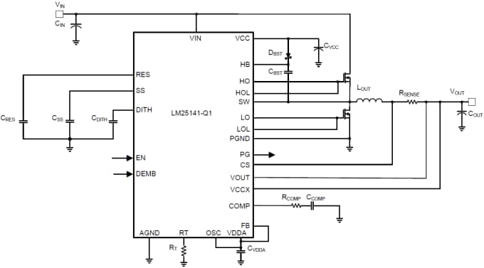
Simplified Schematic
发布日期: 2017-04-19
| 更新日期: 2022-04-26
