Texas Instruments LM25180/LM25180-Q1 PSR反激式转换器
Texas Instruments LM25180/LM25180-Q1一次侧稳压 (PSR) 反激式转换器在4.5V至42V的宽输入电压范围内具有高效率。隔离输出电压采样自一次侧反激式电压,因此无需使用光耦合器、电压基准或变压器的第三绕组进行输出电压稳压。由于集成度高,因此可实现简单可靠的高密度解决方案,其中只有一个元件穿过隔离层。通过采用边界传导模式 (BCM) 开关,可实现紧凑的磁解决方案以及优于±1.5%的负载和线路调节性能。集成的65V功率MOSFET能够提供高达7W的输出功率并提高应对线路瞬变的余量。LM25180/LM25180-Q1转换器简化了隔离式直流/直流电源的实施,且可通过可选特性优化目标终端设备的性能。该器件通过一个电阻器来设置输出电压,同时使用可选的电阻器通过抵消反激式二极管的压降热系数来提高输出电压精度。特性包括内部固定或外部可编程软启动和可选偏置电源连接,实现更高效率。其他特性精密使能输入(带迟滞功能,用于可调线路UVLO)、断续模式过载保护和带自动恢复功能的热关断保护。LM25180-Q1器件符合汽车应用类AEC-Q100认证。
特性
- 设计用于可靠、坚固的应用
- 4.5V至42V宽输入电压范围
- 稳定可靠的解决方案,只有一个元件穿过隔离层
- ±1.5%的总输出稳压精度
- 可选VOUT温度补偿
- 6ms内部或可编程软启动
- 输入UVLO和热关断保护
- 断续模式过流故障保护
- 结温范围:–40°C至+150°C
- 集成度高,减小了解决方案尺寸并降低了成本
- 集成65V、0.4Ω功率MOSFET
- 无需光耦合器或变压器辅助绕组即可进行VOUT稳压
- 内部环路补偿
- 低EMI运行,符合CISPR 32标准
- 高效率PSR反激运行
- 重负载情况下,可在边界传导模式 (BCM) 下实现准谐振开关
- 低输入静态电流
- 用于提升效率的外部偏置选项
- 单输出和多输出方案
应用
- 隔离式现场发射器和现场执行器
- 多输出轨道,用于模拟输入模块
- 电机驱动:IGBT栅极驱动电源
- 楼宇自动化HVAC系统
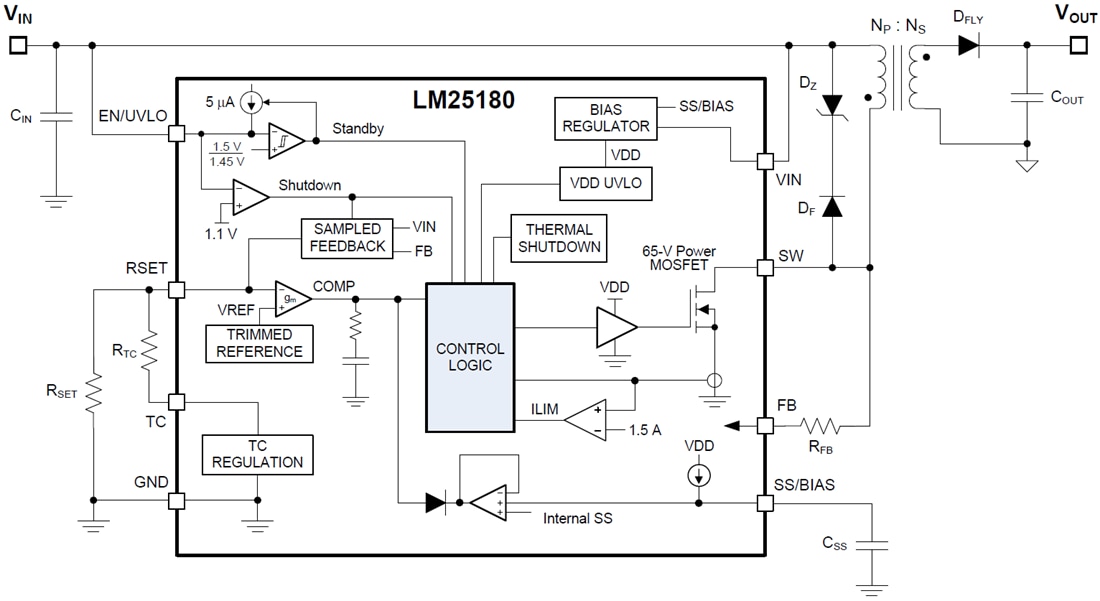
功能框图
发布日期: 2019-09-26
| 更新日期: 2023-11-14
