Texas Instruments LM25183/LM25183-Q1简化了隔离式直流/直流电源的实施,具有可选特性,可优化目标终端设备的性能。该器件通过一个电阻器来设置输出电压,同时使用可选的电阻器通过抵消反激式二极管的压降热系数来提高输出电压精度。其他特性包括内部固定或外部可编程软启动、用于可调节线路UVLO的精密使能输入(带迟滞功能)、断续模式过载保护和带自动恢复功能的热关断保护。
LM25183-Q1转换器符合汽车AEC-Q100 1级标准,采用8引脚WSON封装,具有0.8mm引脚间距和可湿性侧翼。
特性
- 支持功能安全
- 可提供文档,协助功能安全系统设计
- 设计用于可靠、坚固的应用
- 4.5V至42V宽输入电压范围
- 稳定可靠的解决方案,只有一个元件穿过隔离层
- 总输出调节精度:±1.5%
- 可选VOUT 温度补偿
- 结温范围:–40°C至+150 °C
- 集成度高,减小了解决方案尺寸并降低了成本
- 集成65 V、0.11 Ω功率MOSFET
- 无需光耦合器或变压器辅助绕组即可实现VOUT 稳压
- 高效率PSR反激运行
- BCM中准谐振MOSFET关闭
- 单输出和多输出方案
- 超低传导和辐射EMI签名
- 软开关避免二极管反向恢复
- 优化满足CISPR 25第5类要求
应用
- 汽车HEV/EV动力传动系统
- AM以下波段汽车应用车身电子设备
- 牵引逆变器(IGBT和SiC驱动器电源)
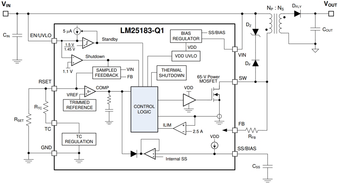
功能框图
发布日期: 2020-10-22
| 更新日期: 2024-09-06

