Texas Instruments LM25184简化了隔离式直流/直流电源的实施,且可通过可选特性优化目标终端设备的性能。输出电压由一个电阻器设定,而可选电阻器用来提高输出电压的精度,通过抵消反激二极管压降的热系数来提高。其他功能包括内部固定或外部可编程软启动、用于可调线路UVLO带迟滞的精密使能输入、打嗝模式过载保护,以及带自动恢复功能的热关断保护。LM25184-Q1器件通过了汽车应用类AEC-Q100认证。
特性
- 支持功能安全
- 可提供文档,协助功能安全系统设计
- 设计用于可靠、坚固的应用
- 宽输入电压范围:4.5V至42V,启动后工作电压低至3.5V
- 稳定可靠的解决方案,只有一个元件穿过隔离层
- 总输出调节精度:±1.5%
- 可选VOUT 温度补偿
- 结温范围:–40°C至+150 °C
- 集成度高,减小了解决方案尺寸并降低了成本
- 集成65 V、0.11 Ω功率MOSFET
- VOUT 调节无需光耦合器或变压器辅助绕组
- 内部环路补偿
- 高效率PSR反激运行
- BCM中准谐振MOSFET关闭
- 用于提升效率的外部偏置选项
- 单输出和多输出方案
- 超低传导和辐射EMI签名
- 软开关避免二极管反向恢复
- 优化满足CISPR 32 EMI要求
应用
- 电机驱动器(IGBT和SiC栅极驱动器电源)
- 隔离式现场发射器和现场执行器
- 隔离式偏置电源轨
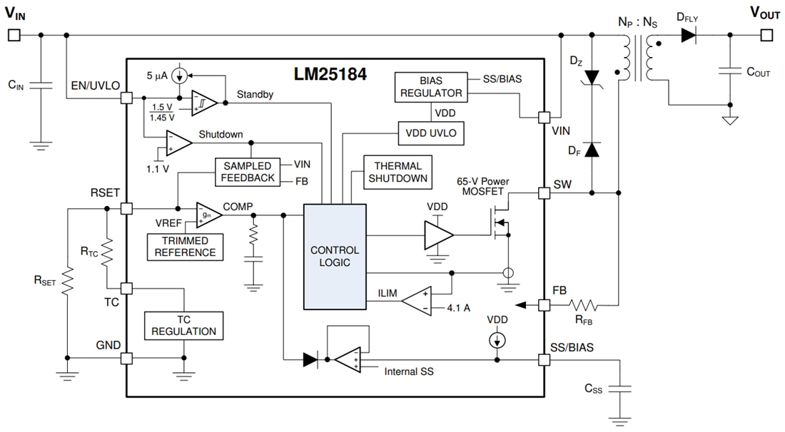
功能框图
发布日期: 2020-09-16
| 更新日期: 2024-08-20

