Texas Instruments LM25185/LM25185-Q1 PSR反激式直流-直流控制器
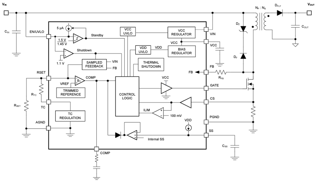
Texas Instruments LM25185/LM25185-Q1 PSR反激式直流-直流控制器是一款初级侧稳压 (PSR) 反激式控制器,在4.5V至42V输入电压范围内具有高效率。隔离输出电压采样自初级侧反激式电压。此功能无需使用电压基准、光耦合器、变压器的第三绕组进行输出电压稳压。高集成度可实现简单可靠的高密度设计,其中只有一个变压器穿过隔离层。通过采用边界导电模式 (BCM) 开关,可实现紧凑的磁设计以及优于 ±1.5%的负载和线路调节性能。BCM支持高达42V输入的应用,并具有可应对线路瞬变的较高余量。LM25185/LM25185-Q1反激式控制器简化了隔离式直流/直流电源的实施,并具有用于优化目标终端设备性能的可选功能。通过一个电阻器来设置输出电压,同时使用可选的电阻器通过抵消反激式二极管的压降热系数来提高输出电压精度。LM25185控制器具有集成的大电流MOSFET栅极驱动器,可将功率范围从小于1W扩展到大于50W,从而使该器件成为在宽功率范围内易于迁移的可扩展设计。使用COMP引脚的可调补偿和使用电流检测电阻器的可调峰值电流限制使设计变得灵活,是满足不同应用要求的理想选择。
LM25185/LM25185-Q1反激式控制器采用14引脚5mm×4.4mm热增强型HTSSOP封装,引脚间距为0.65mm。Texas Instruments LM25185-Q1器件符合AEC-Q100标准,适用于汽车应用。
Flyers
- 支持功能安全
- 可提供文档,协助功能安全系统设计
- 宽输入电压范围:4.5 V至42 V
- 功率范围从小于1W扩展到大于50W
- 稳健的PSR反激式设计,适用于可靠耐用的应用
- 稳定可靠的设计,只有一个变压器穿过隔离层
- 总输出调节精度:±1.5%
- 可选VOUT 温度补偿
- 输入UVLO和热关断保护
- 打嗝模式过流故障保护
- 采用14引脚HTSSOP封装,具有0.9mm HV-LV引脚间距
- 结温范围:–40°C至+150 °C
- 通过集成技术减小设计尺寸,降低成本
- 无需光耦合器或变压器辅助绕组即可进行VOUT 稳压
- 具有2A峰值灌电流和1A峰值拉电流的大电流功率MOSFET栅极驱动器
- 高效率和出色的工作IQ
- 重负载情况下,可在边界传导模式 (BCM) 下实现准谐振开关
- 外部VCC 选项,用于提升效率
- 高轻负载效率,超低IQ(使用外部VCC时,典型值为25µA)
- 具有单输出和多输出实施方案
- 超低传导和辐射EMI签名
- 软开关避免二极管反向恢复
- 专为CISPR 32 EMI要求而设计
应用
- 工厂自动化和控制
- 隔离现场变送器
- 现场执行器
- 用于模拟输入模块的多个输出轨
- 电机驱动器
- IGBT和SiC栅极驱动电源
- 太阳能系统
- 微型逆变器和太阳能优化器
- POE PD直流/直流转换器
- 楼宇自动化HVAC系统
- 适用于工业和电信系统的通用隔离偏置电源轨
- 通用IGBT、MOSFET、氮化镓和SiC栅极驱动器
功能框图
发布日期: 2024-02-08
| 更新日期: 2024-02-14
