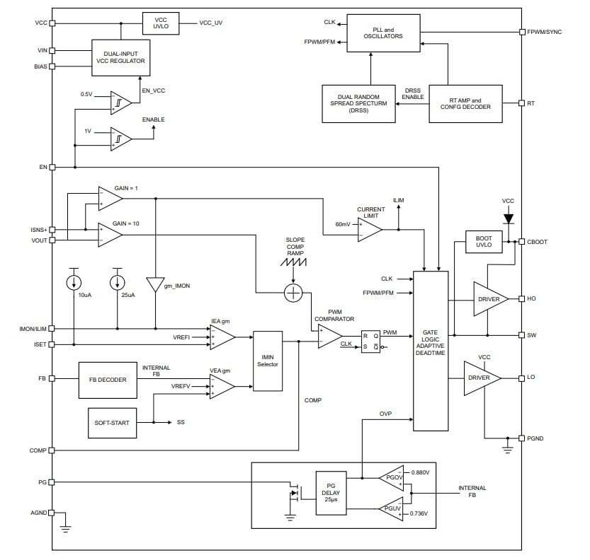
LM25190具有高精度集成CC-CV运行,用于调节电压(±1%)和电流(±3%)。CC-CV运行还支持在恒定电流和恒定电压模式之间无缝转换。CC-CV运行可有效减少需要平均输出电流控制应用的物料清单(BOM)数量和成本。输出电流限制为可编程,并且可以动态更改。LM25190包含一个输出电流监控器。
LM25190的其他特性包括150°C最高工作结温、用于在轻负载条件下降低电流消耗的用户可选二极管仿真,以及用于故障报告和输出监控的开漏电源良好标记。该器件还具有单调启动至预偏置负载、精密使能输入、集成双输入VCC 偏置电源稳压器、内部2.75ms软启动时间以及带自动恢复功能的热关断保护等特性。
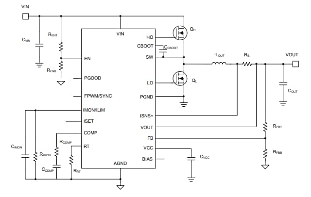
TI LM25190控制器采用3.5mm × 4.5mm热增强型19引脚VQFN封装。
特性
- 可提供功能安全文档来辅助功能安全系统的设计
- 宽输入电压工作范围:5V至42V
- 可调输出电压范围:0.8V至41V,或5V或12V固定输出电压
- 恒定电流恒定电压(CC-CV)运行
- 电流调节精度:±3%
- 电压调节精度:±1%
- 电流监控和恒流特性
- 与输出电流成正比的模拟电压(IMON)
- 可编程平均输出电流限制(ILIM)
- 动态平均输出电流限制(ISET)
- 关断模式静态电流 (IQ):2.3µA(典型值);睡眠模式静态电流 (IQ):15µA(典型值)
- 标准级MOSFET栅极驱动器
- 电源良好状态指示灯(PGOOD)
- 可编程开关频率:100kHz至2.2MHz
- 可选外部时钟同步
- 可选双随机扩频(DRSS)功能,可提高低频段和高频段的EMI性能
- 内部斜率补偿和自举二极管
- 双输入VCC 稳压器,可降低功耗(偏置)
应用
- 超级电容器能量备份
- USB供电
- 便携式电站
- 电动工具
- 储能系统
- 太阳能
典型应用原理图
充电瞬态期间恒定电流恒定电压运行
功能框图
发布日期: 2025-05-08
| 更新日期: 2025-05-22

