Texas Instruments LM2623直流-直流升压转换器
Texas Instruments LM2623基于闸控振荡器的直流-直流升压转换器可满足各种应用的需求。设计人员可以对输出电压、工作频率(300kHz至2MHz)和占空比(17%至90%)进行编程,以优化性能。LM2623支持0.9V至14V之间的输入电压,并可将其转换为1.24V至14V的稳压输出电压。输入电压或输入/输出电压比既可以固定,也可以改变。LM2623采用非常简单的开/关调节模式在较宽的工作范围内实现良好效率和稳定运行。LM2623通过跳脉冲(脉冲频率调制 (PFM))方式来调压。LM2623-Q1器件符合汽车应用类AEC-Q100标准。特性
- Good efficiency over a very wide load range
- Low output voltage ripple
- Up to 2MHz switching frequency
- 0.9V to 14V Operating voltage
- 1.1V Start-up voltage
- 1.24V to 14V Adjustable output voltage
- 0.17Ω Internal MOSFET
- Up to 90% Regulator efficiency
- 80µA Typical operating current (into VDD pin of supply)
- Low shutdown current (IQ < 2.5µA)
- 4mm × 4mm Thermally enhanced WSON package option
应用
- Automotive camera
- Automotive radar
- Automotive GPS
- Flash memory programming
- White-LED drive
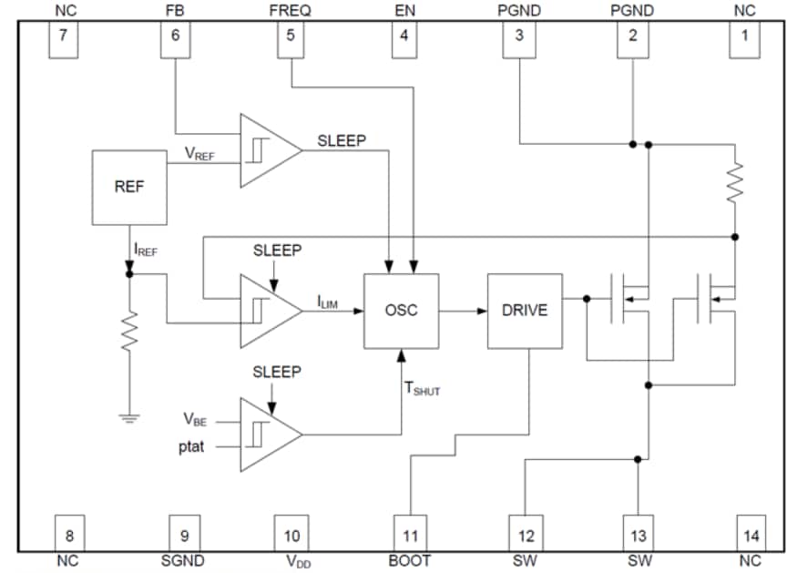
Block Diagram
发布日期: 2017-11-30
| 更新日期: 2023-05-04
