Texas Instruments LM27403 同步降压控制器
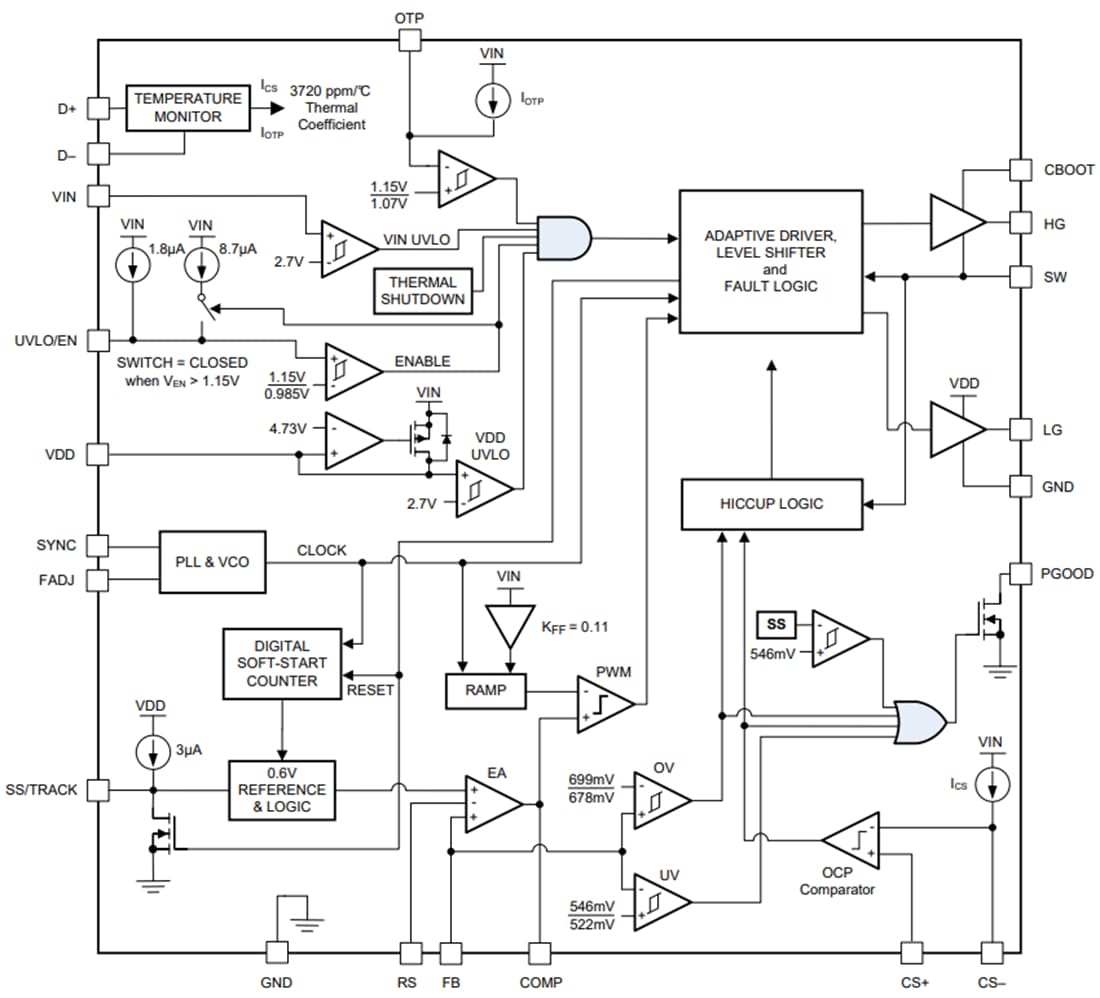
Texas Instruments LM27403 同步降压控制器提供出色的集成等级和性能以实现高功率密度、负载点 (POL) DC-DC稳压器解决方案内的出色效率。200kHz至1.2MHz 之间的电阻器可编程开关频率,以及具有自适应死区时间的集成高电流 MOSFET 栅极驱动器提供优化解决方案尺寸的灵活性,并且大大提升了转换效率。可通过一个 0.6V、1% 精确电压基准连同一个 30ns 高边 MOSFET 最小可控接通时间来获得高精度和低输出电压。使用无损耗电感器直流电阻 (DCR) 电流感测和一个廉价的 2N3904 BJT 来远程感测电感器上的温度,LM27403 支持精准且热补偿的过流保护 (OCP)。LM27403 有一个传统电压模式控制环路,此环路具有高增益带宽误差放大器和 PWM 输入电压前馈,以简化补偿设计,并在整个线路电压和负载电流范围内实现出色的瞬态响应。强制 PWM (FPWM) 运行消除了频率变化以大大降低敏感应用中的电磁干扰 (EMI)。一个开漏电源正常电路提供电源轨排序和故障报告。其它特性包括支持自动恢复的可编程系统级热关断、输出电压遥感、可配置软启动、单调启动至预偏置负载、一个集成偏压电源低压降 (LDO) 稳压器、外部电源跟踪、由针对可编程线路欠压闭锁 (UVLO) 的可定制滞后实现的精度和针对拍频敏感和多稳压器应用的同步。LM27403 采用 0.5mm 焊球间距,4mm x 4mm耐热增强型 WQFN-24 封装。The LM27403 has a conventional voltage-mode control loop with high gain-bandwidth error amplifier and PWM input voltage feedforward to simplify compensation design and enable excellent transient response throughout the full line voltage and load current ranges. Forced PWM (FPWM) operation eliminates frequency variation to minimize EMI in sensitive applications. An open-drain Power Good circuit provides power-rail sequencing and fault reporting.
Other features include programmable system-level thermal shutdown with automatic recovery, output voltage remote sense, configurable soft-start, monotonic startup into pre-biased loads, an integrated bias supply low-dropout (LDO) regulator, external power supply tracking, precision enable with customizable hysteresis for programmable line undervoltage lockout (UVLO), and synchronization capability for beat frequency sensitive and multi-regulator applications.
特性
- Up to 97% efficiency and 93% duty cycle
- Wide input voltage range of 3V to 20V
- Switching frequency from 200kHz to 1.2MHz
- Inductor-DCR-Based overcurrent protection with thermal compensation
- 0.6V reference with 1% feedback accuracy
- 30ns min on-time for low VOUT
- Integrated high-current MOSFET drivers
- Adaptive dead-time control
- Ultrafast line and load transient response
- High GBW error amplifier
- PWM line feedforward
- Integrated VDD bias supply LDO subregulator
- Programmable system-level OTP
- Precision enable with hysteresis
- Frequency synchronization
- Monotonic pre-biased startup with soft-start
- Open-drain Power Good indicator
- 4mm x 4mm, WQFN-24 PowerPAD™ package
应用
- DC-DC converters
- High power density POL modules
- Telecommunications infrastructure
- Embedded computing, servers, storage
视频
Functional Block Diagram
