Texas Instruments LM3xxLV低电压运算放大器

Texas Instruments LM3xxLV低电压运算放大器的低电压范围为2.7V至5.5V。这些器件可以取代对成本敏感的低电压应用中的LM321、LM358和LM324。一些典型应用包括大型家电、烟雾探测器以及个人电子产品。与LM3xx器件相比,LM3xxLV器件在低电压下的性能更出色、功耗更低。这些运算放大器具有单位增益稳定特性,并且在过驱条件下无反相。LM3xxLV系列采用ESD设计,实现了至少2kV的HBM规范。

特性

  • 工业标准放大器,用于成本敏感型系统
  • 低输入失调电压:±1mV
  • 共模电压范围包含接地
  • 单位增益带宽:1MHz
  • 低宽带噪声:40nV/√Hz
  • 低静态电流:90µA/通道
  • 单位增益稳定
  • 工作电源电压范围为2.7V至5.5V
  • 提供单通道、双通道和四通道版本
  • 稳定的ESD规格:2kV HBM
  • 扩展温度范围:–40°C至125°C

应用

  • 无绳电器
  • 不间断电源
  • 电池组、充电器和测试设备
  • 供电电源模块
  • 环境传感器信号调理
  • 现场发射器:温度传感器
  • 示波器、数字万用表、测试设备
  • 机架安装服务器
  • HVAC:暖通空调
  • 直流电机控制器
  • 低侧电流感测

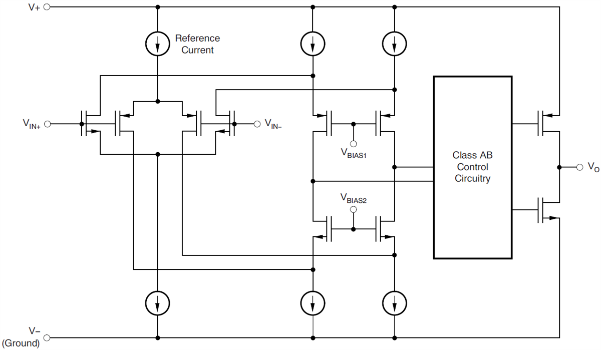
功能框图

框图 - Texas Instruments LM3xxLV低电压运算放大器
发布日期: 2018-10-11 | 更新日期: 2023-07-07