Texas Instruments 德州仪器 LM3402/LM3402HV 恒流降压调节器
德州仪器 LM3402/LM3402HV 恒流降压调节器是单片开关调节器,用于为高功率 LED 提供恒定电流。这款调节器很适合汽车、工业和一般照明应用,包含一个 N 沟道 MOSFET 开关,该开关对降压(Buck)调节器的电流限制为 735mA 。带开启时间控制的磁滞控制与外部电阻耦合。这使得转换器输出电压可根据需要调节,从而向串联、串并联 LED 阵列提供恒定电流。LED 的数量和种类可以不一样,可通过脉宽调节(PWM)或断路/开路 LED 保护来调节 LED 亮度。这一器件还具有低功耗关断与热关断性能。特性
- Integrated 0.5A N-channel MOSFET
- VIN range from 6V to 42V (LM3402)
- VIN range from 6V to 75V (LM3402HV)
- 500mA output current overtemperature
- Cycle-by-Cycle current limit
- No control loop compensation required
- Separate PWM dimming and low power shutdown
- Supports all-ceramic output capacitors and capacitor-less outputs
- Thermal shutdown protection
- VSSOP, SO PowerPAD packages
应用
- LED driver
- Constant current source
- Automotive lighting
- General illumination
- Industrial lighting
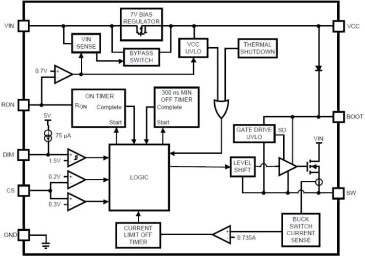
Block Diagram
发布日期: 2015-09-09
| 更新日期: 2022-03-11
