Texas Instruments 德州仪器 LM3492/LM3492Q 可单独调光 LED 驱动器
德州仪器 LM3492/LM3492Q 可单独调光 LED 驱动器集成了一个升压转换器和一个 2 通道电流调节器,是一款高效、高性价比的 LED 驱动器。它用于驱动两个可单独调光的 LED 灯串,最大功率为 15W ,输出电压可达 65V。其中升压转换器采用独有的开启时间投影控制法,已达到快速瞬态响应。无需补偿,且可以得到近乎恒定的可编程开关频率,范围 200kHz 至 1MHz。应用电路采用陶瓷电容器,运行稳定,且调光时不会产生可闻噪声。可编程峰值电流限定和软启动功能可减少启动时的电流浪涌。该器件集成了一个 190mΩ 3.9A N 沟道 MOSFET 开关,最大程度减小了解决方案尺寸。There is no compensation required, and a nearly constant switching frequency programmable from 200kHz to 1MHz. The application circuit is stable with ceramic capacitors and produces no audible noise on dimming. The programmable peak current limit and soft-start features reduce current surges at startup. Texas Instruments LM3492/LM3492Q Individual Dimmable LED Drivers have an integrated 190mΩ, 3.9A N-Channel MOSFET switch that minimizes the solution size.
特性
- Boost Converter:
- LM3492-Q1 is an automotive grade product that is AEC Q100 Grade 1 qualified
- Wide input voltage ranged from 4.5V to 65V
- Programmable soft start
- No loop compensation required
- Stable with ceramic and other low ESR capacitors with no audible noise
- Nearly constant switching frequency programmable from 200kHz to 1MHz
- Current Regulators:
- Programmable LED current from 50mA to 200mA
- 1000:1 contrast ratio at a dimming frequency of more than 3kHz, minimum LED current pulse width is 300ns
- Two individual dimmable LED strings up to 65V, total 15W (typically 28 LEDs at 150mA)
- Dynamic headroom control maximizes efficiency
- Over-power protection
- ±3% current accuracy
- Supervisory Functions:
- Precision enable
- COMM I/O pin for diagnostic and commands
- Thermal shutdown protection
- Thermally enhanced 20-pin HTSSOP package
应用
- Ultra-high contrast ratio 6.5"-10" LCD display backlight up to 28 LEDs
- Automotive or marine GPS display
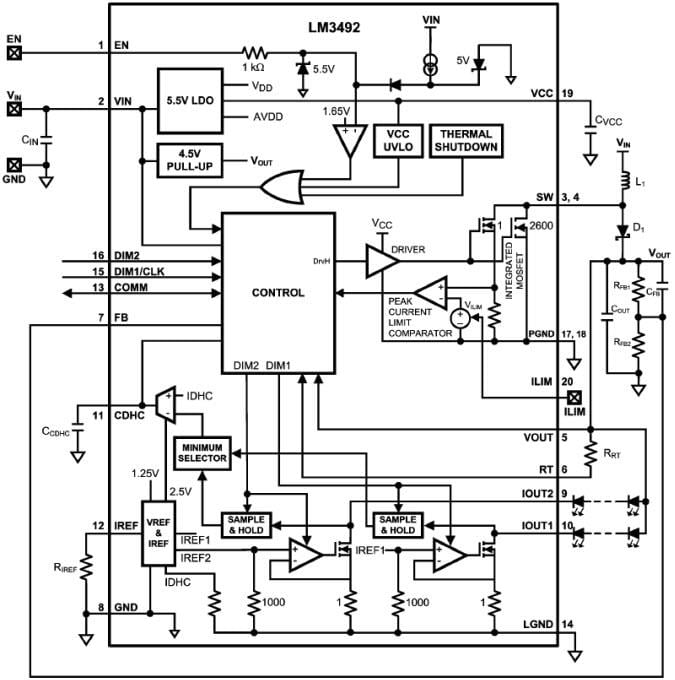
Block Diagram
发布日期: 2015-09-09
| 更新日期: 2022-03-11
