Texas Instruments LM34966-Q1升压/SEPIC/反激式控制器
Texas Instruments LM34966-Q1升压/SEPIC/反激式控制器是一款宽输入范围、非同步升压控制器,具有峰值电流模式控制。该器件可用在升压、SEPIC或反激式拓扑中。如果BIAS引脚连接至VCC 引脚,则Texas Instruments LM34966-Q1可由1节电池(最低2.97V)启动。如果BIAS引脚超过3.5V,则输入电源电压低至1.5V时它还可以工作。内部VCC 稳压器还支持BIAS引脚工作电压高达40V(45V绝对最大值),适合汽车抛负载应用。开关频率可通过外部电阻器动态编程,编程范围为100kHz至500kHz。特性
- 符合汽车应用类AEC-Q100标准
- 温度等级1:-40°C至+125°C (TA)
- 最高工作温度:150°C (Tj)
- 支持功能安全
- 可提供文档,协助功能安全系统设计
- 适合用于宽输入工作范围汽车电池应用
- 工作电压范围:3.5V至40V(45V绝对最大值)
- 当BIAS = VCC 时为2.97V至16V
- 最小升压电源电压:1.5 V(偏置≥3.5 V时)
- 输入瞬态保护:高达45V
- 最大限度地减少了电池漏电流
- 低关断电流 (IQ ≤ 2.6µA)
- 低工作电流 (IQ ≤ 490µA)
- 解决方案尺寸小,成本低
- 集成误差放大器让一次侧调节无需光耦合器(反激式)
- 起动时最大限度地减少下冲(启停应用)
- 高效率和低功率耗散
- 精确的电流限制阈值:100mV ±7%
- 强大的1.0 A峰值标准MOSFET驱动器
- 支持外部VCC 供电
- 避免AM频带干扰和串扰
- 可选时钟同步
- 动态可编程开关频率:100kHz至500kHz
- 集成保护特性
- 恒定峰值电流限制(输入电压范围)
- 断续模式过载保护
- 可编程线路欠压锁定 (UVLO)
- OVP保护
- 热关断
- 精确的±1%精度反馈参考
- 可编程额外斜率补偿
- 可调节软启动
- PGOOD指示器
- 14引脚HTSSOP封装 (5.0 mm × 4.4 mm)
应用
- 汽车12 V电池应用
- 汽车起停应用
- 高压LiDAR电源
- 多输出反激式,无光耦合器
- 汽车尾灯LED偏置电源
- 宽输入升压、SEPIC、反激式电源模块
- 音频放大器应用
- 电池供电升压、SEPIC、反激式
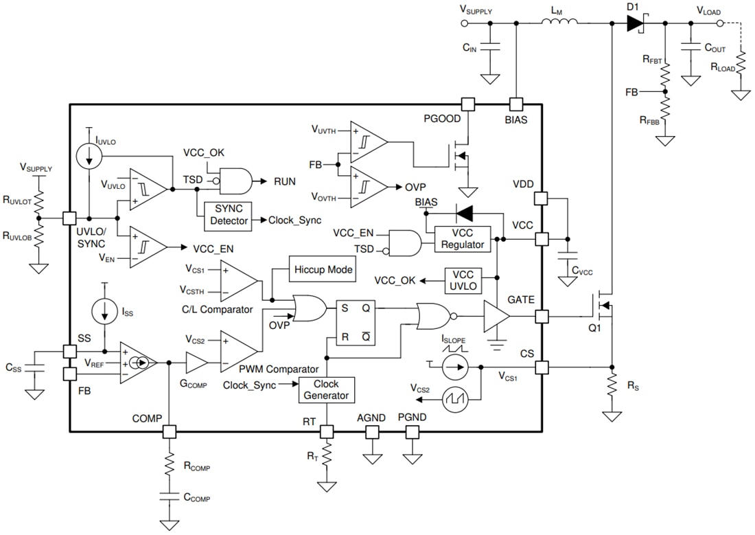
功能框图
发布日期: 2020-12-04
| 更新日期: 2025-02-27
