Texas Instruments LM3645 LED驱动器IC
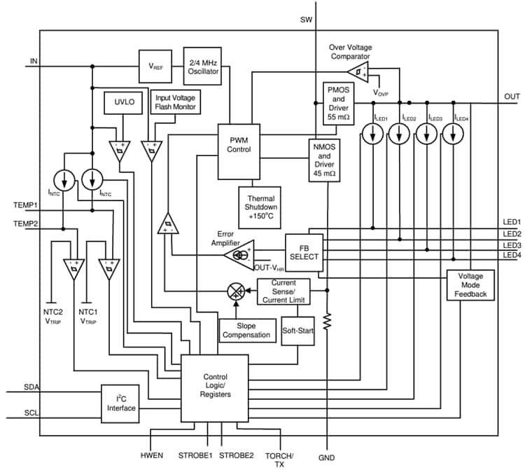
Texas Instruments LM3645 LED驱动器IC是一款带2A高侧电流源的同步升压四通道LED闪光灯驱动器。该LED驱动器以小解决方案尺寸提供高水平的调节能力。LM3645驱动器包括一个2MHz或4MHz恒定频率同步的电流模式PWM升压转换器。该LED驱动器具有四路高侧电流源,用来在2.3V至5.5V输入电压范围内调节LED电流。特性包括两个硬件的闪光灯引脚和硬件的手电筒或Tx中断引脚(STR1、STR2和TCH/TX)以及两个NTC热敏电阻监控器。LM3645 IC非常适合用于 带白色LED闪光灯的手机、数码相机、条形码扫描仪和手持式数据终端。LM3645 LED驱动器的特性通过兼容I2C的接口控制。该LED驱动器具有两个开关频率选项,具有过压保护 (OVP) 和可调电流限制。该器件工作在-40°C至+85°C环境温度范围。
特性
- 四路独立led电流源可编程
- 准确的可编程LED电流范围为0.525 mA至2 A
- 在低电池电量条件下优化闪光灯LED的电流 (IVFM)
- 在手电筒模式(100mA)和闪光灯模式(1A至2A)效率 >85%
- 接地阴极LED操作可改善热管理
- 两个硬件的选通使能引脚(STR1和STR2)
- 用于RF功率放大器脉冲事件的同步输入 (TORCH/TX)
- 硬件的手电筒使能引脚 (TORCH/Tx)
- 两个远程NTC监控(TEM1和TEM2)
- 固定输出电压模式
- 1MHz I2C的兼容接口为I2C地址 = 0x65
应用
- 照相手机的白色LED闪光灯
- 数码静态相机
- 条形码扫描仪
- 手持式数据终端
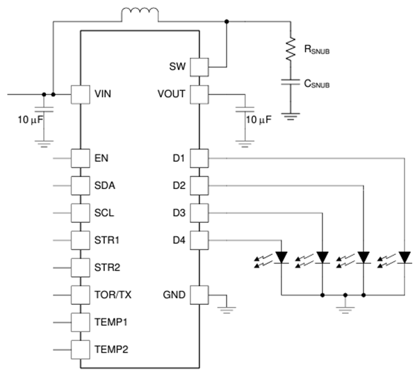
应用电路
框图
发布日期: 2025-01-13
| 更新日期: 2025-04-01
