LM5012/LM5012-Q1集成了高侧功率MOSFET,可提供高达2.5A输出电流。恒定导通时间 (COT) 控制架构可提供几乎恒定的开关频率,具有出色的负载和线路瞬态响应。LM5012/LM5012-Q1的其他特性包括超低IQ、创新的峰值过流保护、集成VCC偏置电源和自举二极管、精密使能和输入UVLO以及带自动恢复功能的热关断保护。开漏PGOOD指示器具有排序、故障报告和输出电压监控等功能。
LM5012/LM5012-Q1采用8引脚SO PowerPAD™集成电路封装。该器件的1.27mm引脚间距为高压应用提供足够大间距。Texas Instruments LM5012-Q1器件符合汽车应用类AEC-Q100认证。
特性
- 支持功能安全
- 可提供文档,协助功能安全系统设计
- 针对超低EMI要求进行了优化
- 符合CISPR 25 Class 5标准
- 集成度高,减小了解决方案尺寸并降低了成本
- COT模式控制架构
- 集成100V 0.25Ω功率MOSFET
- 1.2V内部电压基准
- 无环路补偿组件
- 内部VCC偏置稳压器和自举二极管
应用
- 混合动力、电动和动力总成系统
- 逆变器和电机控制
- 工业运输
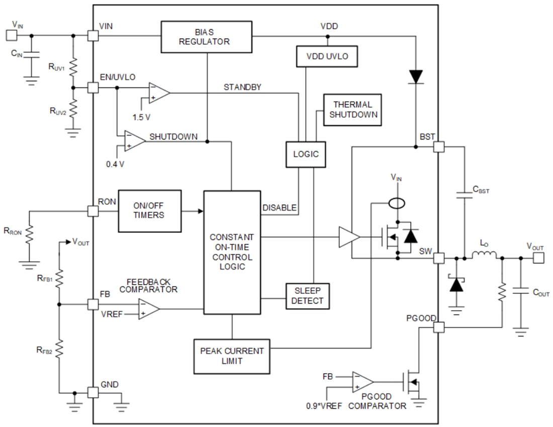
功能框图
发布日期: 2022-11-08
| 更新日期: 2022-11-21

