LM5013/LM5013-Q1集成了高侧功率MOSFET,可提供高达3.5A输出电流。恒定导通时间 (COT) 控制架构可提供几乎恒定的开关频率,具有出色的负载和线路瞬态响应。LM5013/LM5013-Q1的其他特性包括用于提高轻负载效率的超低IQ运行、创新的峰值过流保护、集成VCC偏置电源和自举二极管、精密使能和输入UVLO以及带自动恢复功能的热关断保护。开漏PGOOD指示器具有排序、故障报告和输出电压监控等功能。
Texas Instruments LM5013/LM5013-Q1采用8引脚SO PowerPAD™封装。1.27mm引脚间距为高压应用提供足够大间距。Texas Instruments LM5013-Q1器件符合汽车应用类AEC-Q100认证。
特性
- 设计用于可靠、坚固的应用
- 宽输入电压范围:6V至100V
- 结温范围:–40°C至+150°C
- 固定3.5ms内部软启动定时器
- 峰值电流限制保护
- 输入UVLO和热关断保护
- 支持功能安全
- 来辅助功能安全系统设计的文档
- 适用于可扩展汽车电源
- 与LM5163-Q1和LM5164-Q1引脚对引脚兼容(100V、0.5A或1A)
- 最短导通时间和关断时间:50ns
- 空载睡眠电流:10µA
- 关断静态电流:3.1µA
- 针对超低EMI要求进行了优化
- 符合CISPR 25 Class 5标准
- 集成度高,减小了解决方案尺寸并降低了成本
- COT模式控制架构
- 集成100V、0.25Ω功率MOSFET
- 1.2V内部电压基准
- 无环路补偿组件
- 内部VCC偏置稳压器和自举二极管
应用
- 混合动力、电动和动力总成系统
- 逆变器和电机控制
- 工业运输
数据手册
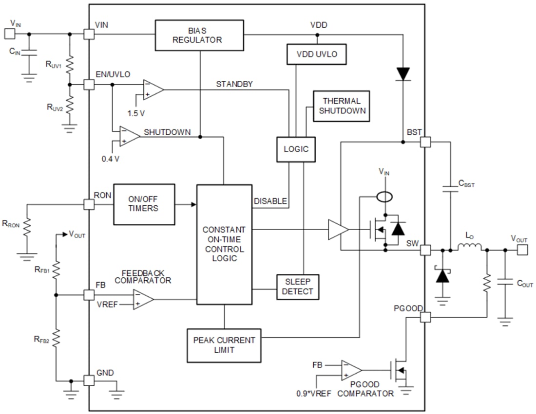
功能框图
发布日期: 2022-05-06
| 更新日期: 2022-11-09

