Texas Instruments LM5022-Q1 60V低侧控制器
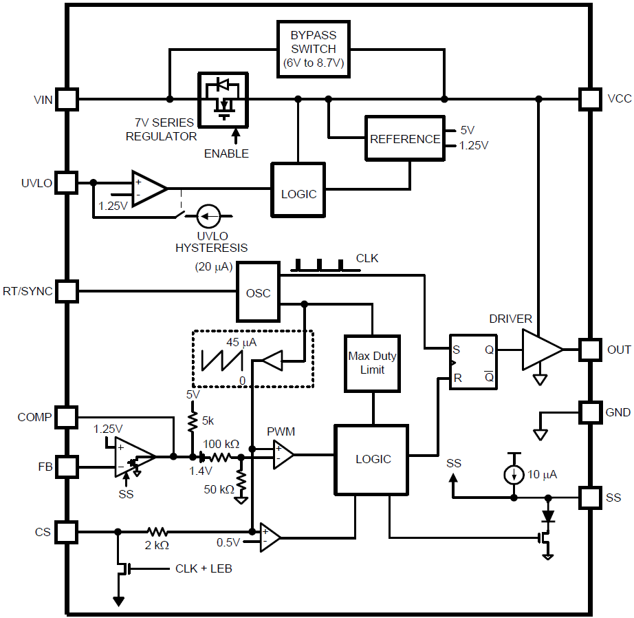
Texas Instruments LM5022-Q1 60V低侧控制器是一款适用于升压和SEPIC稳压器的高电压低侧N沟道MOSFET控制器。该器件包含含实现单端 一次侧拓扑所需的全部功能。输出稳压基于电流模式控制。这种控制不仅简化了环路补偿的设计,同时还能够提供固有输入电压前馈。LM5022-Q1 包含一个启动稳压器,该稳压器在 6V 至 60V 的宽输入电压范围内工作。PWM 控制器专为高速性能而设计,振荡器频率范围高达 2.2MHz,总传播延迟不到 100ns。功能包括误差放大器、精密基准、线路欠压锁定和逐周期电流限制。其他特性包括斜率补偿、软启动、外部同步功能以及热关断。特性
- 具有符合AEC-Q100 1级标准的下列结果:
- 器件温度等级1:-40°C至125°C
- 环境工作温度范围
- 器件人体模型 (HBM) 静电放电 (ESD) 分类等级2
- 器件充电器件模型 (CDM) 静电放电分类等级C5
- 内部60V启动稳压器
- 峰值电流为1A的MOSFET栅极驱动器
- VIN范围:6V至60V(启动后,最低可以在3V下工作)
- 占空比限值为90%
- 带迟滞的UVLO
- 逐周期限流
- 可通过单个电阻设置振荡器频率
- 可调节开关频率高达2.2MHz
- 外部时钟同步
- 斜率补偿
- 可调节软启动
- 10引脚VSSOP封装
应用
- 升压转换器
- SEPIC转换器
功能框图
发布日期: 2016-05-03
| 更新日期: 2025-03-06
