Texas Instruments LM5101BMA 100V MOSFET驱动器
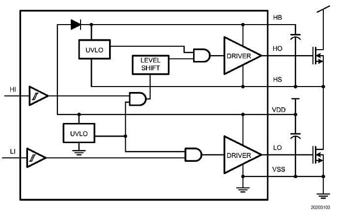
Texas Instruments LM5101BMA 100V MOSFET驱动器用于驱动采用同步降压或半桥配置的高侧和低侧N通道MOSFET。该浮动高侧驱动器能够在高达100V的电源电压下工作。A版本提供完全的3A栅极驱动,而B和C版本则分别提供2A和1A驱动。输出由CMOS输入阈值 (LM5100A/B/C) 或TTL输入阈值 (LM5101A/B/C) 独立控制。该器件集成了一个高压二极管,用于为高侧栅极驱动自举电容器充电。该器件设有稳健的电平移位器,可高速工作,功耗极低,可提供从控制逻辑到高侧栅极驱动器的的干净电平转换。特性
- 驱动高侧和低侧N通道MOSFET
- 独立的高、低驱动器逻辑输入
- 高达118V DC的自举电源电压
- 快速传播时间(典型值25ns)
- 驱动1000pF的负载,上升和下降时间为8ns
- 优秀的传播延迟匹配(典型值3ns)
- 电源轨欠压锁定
- 低功耗
- 与HIP2100/HIP2101引脚兼容
规范
- 2路输出
- 双通道独立驱动器配置
- 最低VCC:7.5V
- 最高VCC:14V
- 峰值输出电流:2A
- 10ns上升时间
- 10ns下降时间
- 25ns传播延迟
- SOIC-8引脚/封装
应用
- 电流馈送推挽转换器
- 半桥和全桥功率转换器
- 同步降压转换器
- 双开关正激功率转换器
- 有源钳位正激转换器
简化框图
发布日期: 2019-08-06
| 更新日期: 2023-10-16
