Texas Instruments LM5108半桥栅极驱动器
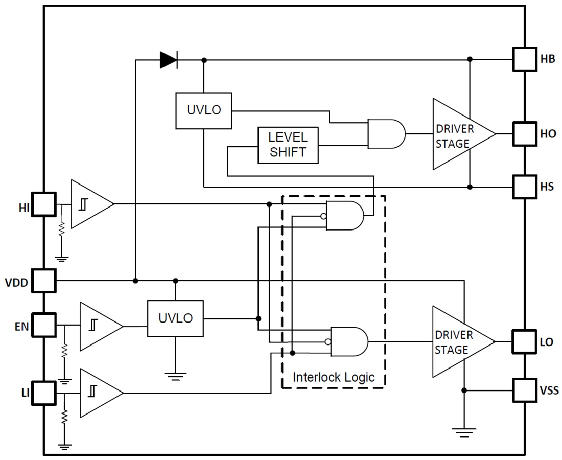
Texas Instruments LM5108半桥栅极驱动器是一款高频率驱动器,最大开关节点 (HS) 额定电压为100V。它支持在基于半桥的拓扑结构中控制两个N沟道MOSFET,例如同步降压、全桥、有源钳位正向、LLC和同步升压。该器件设有互锁功能,防止两路输入很高时两路输出也同时很高。该互锁功能可提高系统在电机驱动和电动工具应用中的稳健性。启用和禁用功能确保灵活、快速控制功率级。电池供电工具也可以使用LM5108的使能功能,来降低待机电流以及响应系统故障。该输入与电源电压无关,可以有独立脉冲宽度。这使得控制灵活性最大化。输入和使能均具有足够的滞后,以提高系统在电机驱动器等易受噪声影响的应用中的稳健性。低侧和高侧输出彼此开关间为1ns比对。这种匹配允许死区时间优化,从而提高效率。5V UVLO让驱动器能够在较低偏置电源下工作,这进一步让功率级在更高的开关频率下工作,而不会增加开关损耗。VDD和HB UVLO阈值规范的设计使得高侧驱动器和低侧驱动器通常在5V时开启。如果VDD和HB UVLO阈值相同,则设计人员需要比VDD UVLO阈值更高的偏置电源,以接通高侧和低侧驱动器。
特性
- 高侧/低侧配置可驱动2个N通道MOSFET
- 采用3mmx3mm封装
- 联锁或交叉传导保护
- 启用/禁用功能
- HS端绝对最高负电压处理 (–5V)
- 5V典型欠压锁闭
- 20ns典型传播延迟
- 11ns上升,8ns典型下降时间,1000pF负载
- 延迟匹配:1ns(典型值)
- 输出电流:2.6A(灌)、1.6A(拉)
- 绝对最大启动电压:110V
- 禁用时低电流消耗 (7µA)
- 集成式自举二极管
应用
- 电机驱动器和电动工具
- 开关模式电源
- 辅助逆变器
Additional Resources
功能框图
发布日期: 2019-07-22
| 更新日期: 2023-10-20
