特性
- 最大输入电压:65V
- 最小输入电压:3V(启动时为4.5V)
- 输出电压高达100V
- 旁路 (VOUT=VIN) 运行
- 1.2V基准电压,精度为±1%
- 自由运行和1MHz的可同步开关频率
- 峰值电流模式控制
- 稳定的3A集成栅极驱动器
- 自适应死区时间控制
- 可选的二极管仿真模式
- 可编程逐周期限流
- 断续模式过载保护
- 可编程线路欠压锁定 (UVLO)
- 可编程软启动
- 热关断保护
- 低关断静态电流:9µA
- 可编程斜率补偿
- 可编程跳周期模式可降低待机功耗
- 可使用外部VCC电源
- 电感器DCR电流检测功能
- 多相功能
- 散热增强型24引脚HTSSOP
应用
- 12V、24V和48V电源系统
- 无线基础设施
- 音频电源
- 大电流升压电源
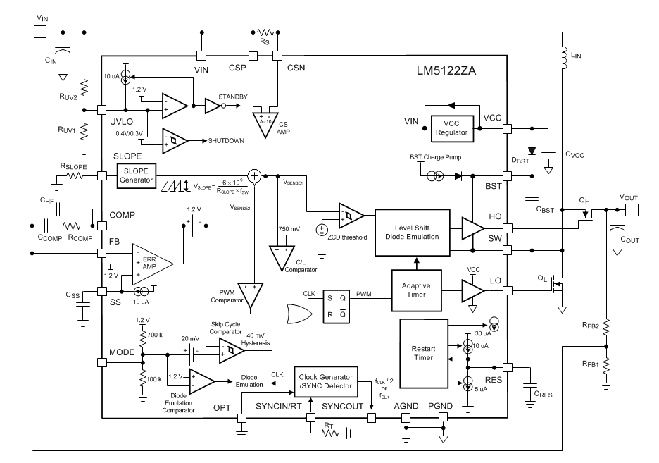
框图
发布日期: 2018-12-04
| 更新日期: 2023-07-24

