Texas Instruments LM5141/LM5141-Q1同步降压控制器
Texas Instruments LM5141/LM5141-Q1同步降压控制器用于高电压宽VIN降压转换器应用。控制方法是峰值电流控制。电流模式控制可提供内部线路前馈、逐周期电流限制和简化的环路补偿。LM5141具有压摆率控制功能,能够简化电磁干扰(EMI)要求的合规性。该器件有两个可选开关频率(2.2MHz和440kHz)。在轻负载或无负载条件下,LM5141通过在跳周期模式下运行来提升低功耗效率。该控制器设有高电压偏置稳压器,可自动切换到外部偏置,以便从VIN中降低IQ电流。其他特性包括频率同步、逐周期限流、持续超负荷的断续模式故障保护以及电源良好输出。LM5141-Q1器件符合汽车应用类AEC-Q100认证。特性
- 环境工作温度范围:-40ºC至125ºC
- 可提供符合AEC-Q100标准的器件
- VIN 3.8V至65V(70V最大绝对值)
- 输出:固定3.3V、5V或1.5V至15V可调,精度为±1%
- 固定2.2MHz或440kHz开关频率,精度为±5%
- 高侧和低侧栅极驱动器,带转换率控制
- 通过改变模拟电压或RT电阻实现频移选项
- 与外部时钟运行同步选项
- 二极管仿真或强制脉宽调制 (PWM) 选项
- 扩频选项
- 关断模式IQ:10µA(典型值)
- 低待机模式IQ:35μA(典型值)
- 75mV电流限制阈值,精度为±0.9%
- 外部电阻或DCR电流感测
- 输出使能逻辑输入
- 持续超负荷的断续模式
- 电源良好指示输出
- QFN-24封装,带可湿性侧翼
应用
- 医疗设备
- 工业可编程逻辑控制器
- 工业PC
- 嵌入式PC
其他资源
视频
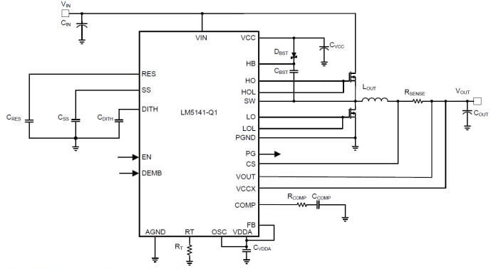
简化示意图
发布日期: 2017-04-25
| 更新日期: 2022-04-26
