特性
- 符合AEC-Q100标准
- 器件温度1级:-40°C至+125°C的环境工作温度范围
- 器件人体模型 (HBM) 静电放电 (ESD) 分类等级2
- 器件充电器件模型 (CDM) ESD分类等级C4B
- 宽VIN输入范围1.5V至42V,VOUT≥5V时(绝对最大值65V)
- 低关断电流:(IQ ≤ 5µA)
- 低待机电流 (IQ≤15µA)
- 四个可编程输出电压选项和两个可选配置
- 6.0V、6.5V、9.5V或11.5V
- 启停或紧急呼叫配置
- 220kHz至2.3MHz可调开关频率
- 自动唤醒和待机模式转换
- 可选时钟同步
- 升压状态指示灯
- 峰值电流为1.5A的MOSFET栅极驱动器
- 可调节逐周期电流限制
- 热关断
- 16引脚WQFN,带可湿性侧翼
应用
- 汽车起停系统
- 汽车紧急呼叫系统
- 电池供电升压转换器
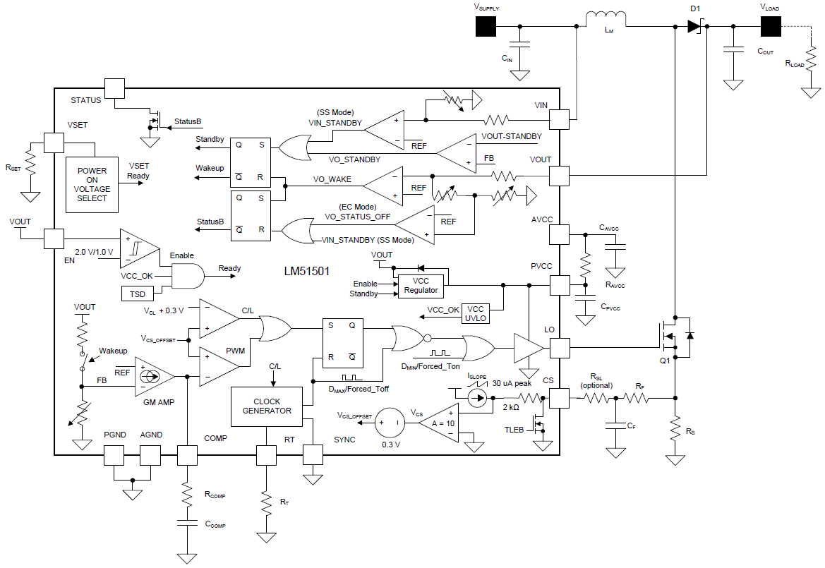
功能框图
发布日期: 2018-06-21
| 更新日期: 2025-03-14

