该器件的宽输入范围支持汽车冷启动和负载突降。当BIAS等于或大于3.8V时,最小输入电压可低至0.8V。开关频率可通过外部电阻器动态编程,范围为100kHz至2.2MHz 。开关在2.2MHz,最大限度地降低AM频段干扰,实现小解决方案尺寸和快速瞬态响应。与转换器架构相比,控制器架构简化了恶劣环境温度条件下的热管理。
Texas Instruments LM5152x-Q1具有内置保护功能,例如峰值电流限制(通过VIN保持恒定)、过压保护和热关断。外部时钟同步、可编程扩频调制以及具有最小寄生效应的无引线封装帮助降低EMI和避免串扰。其他特性包括线路UVLO、FPWM、二极管仿真、DCR电感器电流检测、可编程软启动和升压状态指示器。
特性
- 符合汽车应用类AEC-Q100标准
- 温度等级1(-40°C至+125°C,TA)
- 支持功能安全
- 来辅助功能安全系统设计的文档
- 适合用于各种汽车电池供电应用
- 输入工作范围:3.8V至42V
- 动态可编程VOUT 范围:5V到20V(保护范围高达57V)
- 最低升压输入:0.8 V(偏置≥3.8 V时)
- 当VSUPPLY > VLOAD 时旁路运行(仅限LM5152,请参见器件对照表)
- 最大程度减少电池消耗
- 关断电流:≤ 3µA
- 自动模式转换
- 深度休眠电池消耗≤ 11µA(旁路操作,电荷泵关闭)
- 深度睡眠时的电池耗电量 ≤ 33µA(旁路运行,充电泵开启)
- 睡眠状态下的BIAS IQ ≤ 13µA(跳转模式)
- 强大的5 V MOSFET驱动器
- 解决方案尺寸小,成本低
- 最大开关频率:2.2MHz
- 内部启动二极管
- VIN 上的恒定峰值电流限制
- 支持DCR电感器电流检测
- QFN-20,带可湿性侧翼
- 避免AM频段干扰和串扰
- 可选时钟同步
- 开关频率:100kHz至2.2MHz
- 可选开关模式(FPWM、二极管仿真、跳跃模式)
- EMI抑制
- 可选可编程扩频
- 无引线封装
- 可编程性和灵活性
- 动态VOUT 跟踪
- 动态开关频率编程
- 可编程线路欠压锁定 (UVLO)
- 可调节软启动
- 自适应死区时间
- 升压状态指示器
- 集成保护特性
- 逐周期峰值电流限制
- 过压保护
- HB-SW短路保护
- 热关断
应用
- 大功率/大电流汽车启停应用(音响主机)
- 电压稳定器模块
- 紧急呼叫应用
- 备用电池/超级电容器供电的升压转换器
- 汽车冗余电源
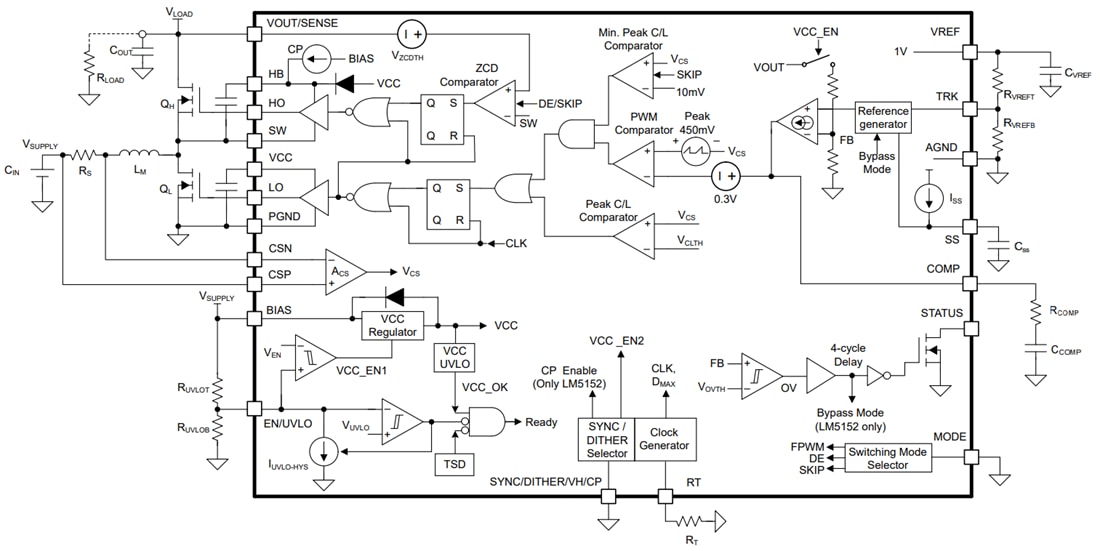
功能框图
发布日期: 2022-05-19
| 更新日期: 2025-03-06

