内部VCC 稳压器还支持高达60V(绝对最大值为65V)的BIAS引脚运行,以满足汽车负载突降需求。开关频率可通过外部电阻器动态编程,范围为100kHz至2.2MHz。2.2MHz的开关频率可最大限度地降低AM频带干扰,且可实现小尺寸解决方案和快速瞬态响应。该器件提供可选的双随机扩频来降低电源EMI,因而可在宽频率范围内降低EMI。
该器件采用1.5A标准MOSFET驱动器和100mV低电流限制阈值。该器件还支持使用外部VCC 电源,以提高效率。低工作电流和脉冲跳跃模式可在轻负载时提高效率。该器件具有内置保护功能,如逐周期电流限制、过压保护、线路UVLO和热关断等。LM5156x/LM51561-Q1器件选项中提供断续模式过载保护。其他功能包括低关断IQ 、可编程软启动、可编程斜坡补偿、精密基准、电源正常指示器以及外部时钟同步。LM5156x-Q1器件符合AEC-Q100标准,适用于汽车应用。
特性
- 支持功能安全
- 可提供文档,协助功能安全系统设计
- 适合用于宽输入工作范围汽车电池应用
- 工作电压范围:3.5V至60V(绝对最大值为65V)
- BIAS=VCC 时,为2.97V至16V
- 最小升压电源电压:1.5 V(偏置≥3.5 V时)
- 输入瞬态保护:高达65V
- 最小电池消耗
- 低关断电流(IQ ≤2.6µA)
- 低工作电流(IQ ≤490µA)
- 解决方案尺寸小,成本低
- 最大开关频率:2.2MHz
- 12引脚WSON封装 (3 mm × 2 mm),带可湿性侧翼
- 集成的误差放大器支持在没有光耦的情况下进行初级侧稳压(反激)
- 起动时最大限度地减少下冲(启停应用)
- EMI抑制
- 可选双随机扩频
- 无引线封装
- 高效率和低功率耗散
- 精确的电流限制阈值:100mV ±7%
- 强大的1.5 A峰值标准MOSFET驱动器
- 支持外部VCC 电源
- 避免AM频带干扰和串扰
- 可选时钟同步
- 动态可编程开关频率:100kHz至2.2MHz
- 集成保护特性
- 恒定峰值电流限制(输入电压范围)
- 可选断续模式过载保护
- 可编程线路欠压锁定 (UVLO)
- OVP保护
- 热关断
- 精确的±1%精度反馈参考
- 可编程额外斜率补偿
- 可调节软启动
- PGOOD指示器
应用
- 汽车12V或24V电池应用
- 汽车起停应用
- 高压LiDAR电源
- 多输出反激式,无光耦合器
- 汽车尾灯LED偏置电源
- 宽输入升压、SEPIC、反激式电源模块
- 音频放大器应用
- 电池供电升压、SEPIC、反激式
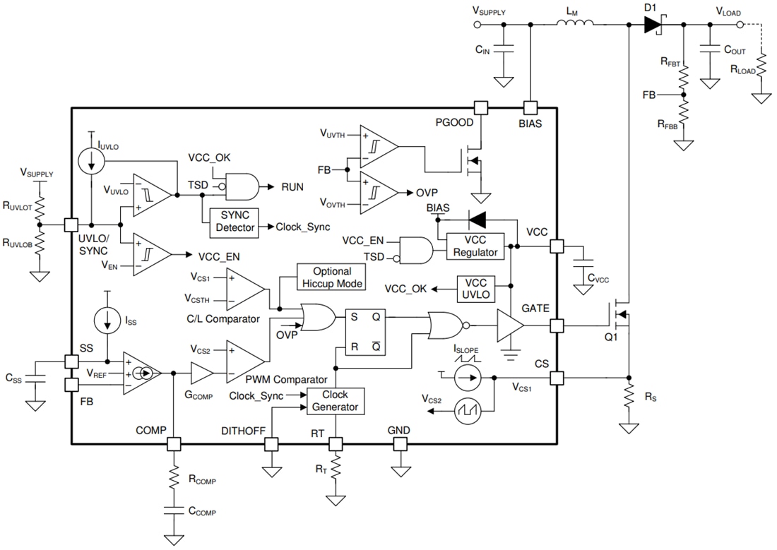
功能框图
发布日期: 2020-07-29
| 更新日期: 2024-07-22

