特性
- 支持功能安全
- 可提供文档,协助功能安全系统设计
- 适合用于宽输入工作范围电池应用
- 工作范围:3.5V至60V(65V绝对最大值)
- 2.97V至16V(BIAS = VCC 时)
- 最小升压电源电压:1.5 V(偏置≥3.5 V时)
- 输入瞬态保护:高达65V
- 最小电池消耗
- 低关断电流 (IQ ≤ 2.6µA)
- 低工作电流 (IQ ≤ 490µA)
- 解决方案尺寸小,成本低
- 最大开关频率:2.2MHz
- 集成式误差放大器实现一次侧调节,无需光耦合器(反激)
- EMI抑制
- 可选双随机扩频
- 高效率和低功率耗散
- 精确的电流限制阈值:100mV ±7%
- 强大的1.5 A峰值标准MOSFET驱动器
- 支持外部VCC 电源
- 避免AM频带干扰和串扰
- 可选时钟同步
- 动态可编程开关频率:100kHz至2.2MHz
- 集成保护特性
- 恒定峰值电流限制(输入电压范围)
- 可选断续模式过载保护
- 可编程线路欠压锁定 (UVLO)
- OVP保护
- 热关断
- 精确的±1%精度反馈参考
- 可编程额外斜率补偿
- 可调节软启动
- PGOOD指示器
- 14引脚HTSSOP封装 (5.0mm × 4.4mm)
应用
- 多输出反激式,无光耦合器
- LED偏置电源
- 宽输入升压、SEPIC、反激式电源模块
- 便携式扬声器应用
- 反激式POE电源应用
- 电池供电升压、SEPIC、反激式
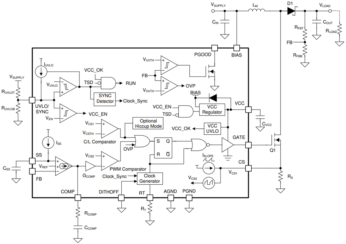
功能框图
发布日期: 2020-11-06
| 更新日期: 2024-09-18

