Texas Instruments LM5158x/LM5158x-Q1升压/反激式/SEPIC转换器
Texas Instruments LM5158x/LM5158x-Q1升压/反激式/SEPIC转换器是一款宽输入范围、非同步升压转换器,集成有85V、3.26A (LM5158/LM5158-Q1) 或85V、1.63A (LM51581/LM51581-Q1) 电源开关。该器件可用于升压、SEPIC和反激式拓扑结构。它可以由最低3.2V单节电池启动。如果BIAS引脚大于3.2V,它可以在低至1.5V输入电源电压下工作。BIAS引脚的工作电压高达60V(绝对最大值为65V)。用户可通过外部电阻器在100kHz至2.2MHz范围内动态编程设定开关频率。开关 (2.2MHz) 最大限度地降低AM频段干扰,实现小解决方案尺寸和快速瞬态响应。该器件提供可选的双随机扩频,有助于在宽频率范围内降低EMI。Texas Instruments LM5158x/LM5158x-Q1在输入电压范围内具有精确的峰值电流限制,可避免设计过度功率电感器。低工作电流和脉冲跳跃工作模式提高了轻负载时的效率。该器件具有内置保护特性,例如过压保护、线路UVLO、热关断和可选断续模式过载保护。其他特性包括低关断IQ、可编程软启动、精密基准、电源良好指示器和外部时钟同步。LM5158x-Q1器件符合汽车应用类AEC-Q100认证。
特性
- 适合用于电池应用的宽工作范围
- 输入工作电压范围:3.2V至60V(65V绝对最大值)
- 最大输出:83V(绝对最大值85V)
- 最小升压电源电压:1.5V(偏置≥3.2V时)
- 输入瞬态保护:高达65V
- 减少电池消耗
- 低关断电流 (IQ ≤ 2.6µA)
- 低工作电流 (IQ≤670µA)
- 解决方案尺寸小,成本低
- 最大开关频率:高达2.2MHz
- 16引脚QFN封装 (3mm × 3mm)
- 集成式误差放大器实现一次侧调节,无需光耦合器(反激)
- 精确电流限制
- EMI抑制
- 可选双随机扩频
- 无引线封装
- 高效率和低功率耗散
- 133mΩ RDSON开关
- 快速开关、小开关损耗
- 避免AM频段干扰和串扰
- 可选时钟同步
- 动态可编程宽开关频率:100kHz至2.2MHz
- 集成保护特性
- 恒定电流限制(输入电压范围)
- 可选断续模式过载保护
- 可编程线路欠压锁定 (UVLO)
- OVP保护
- 热关断
- 精确的±1%精度反馈参考
- 可调节软启动
- 电源良好指示器
应用
- 电池供电宽输入升压、SEPIC、反激式转换器
- LED偏置电源
- 多输出反激式,无光耦合器
- 环路供电火灾检测
- 保持电容器充电器
- 电源模块
- 工业PLC
- 逆变器偏置电源
- 压电驱动器/电机驱动器偏置电源
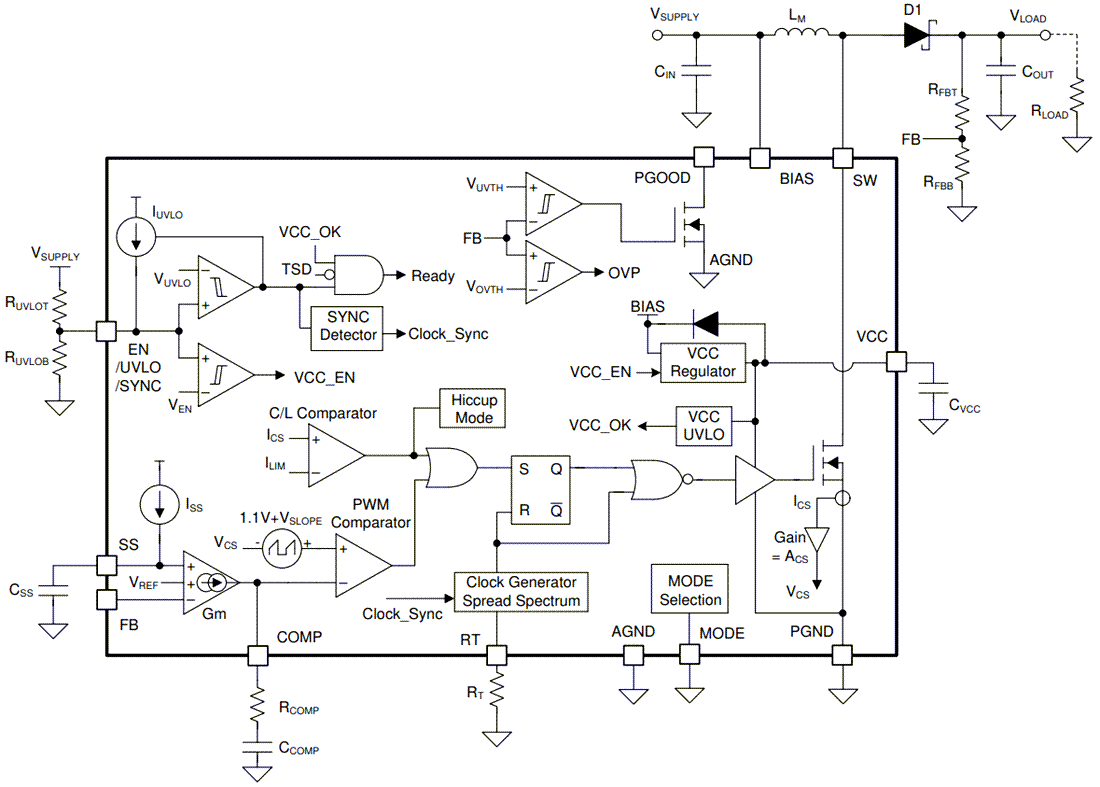
功能框图
发布日期: 2022-03-11
| 更新日期: 2023-03-15
