Texas Instruments LM5163H-Q1高温降压直流/直流转换器
Texas Instruments LM5163H-Q1高温降压直流/直流转换器设计用于在高达165°C的高结温下工作。借助该特性,可实现支持高环境温度和输出功率规格的高密度解决方案。LM5163H-Q1可在宽输入电压范围内工作,最大限度地减少对外部浪涌抑制元件的需求。最低可控制导通时间为50ns,便于实现较大的降压转换比,进而实现从48V额定输入到低电压轨的直接降压,从而降低系统复杂性以及解决方案成本。LM5163H-Q1可在输入电压突降低至6V时以接近100%的占空比工作。因此,该器件非常适合用于高性能48V电池汽车应用和MHEV/EV系统。Texas Instruments LM5163H-Q1器件符合汽车应用类AEC-Q100认证。特性
- 符合AEC-Q100标准,用于汽车应用
- 器件温度1级(-40°C至+125°C环境温度范围)
- 设计用于可靠和坚固的应用
- 6 V 至 100 V 的宽输入电压范围
- 结温范围:–40°C至+165 °C
- 热关断,可确保165°C的温度
- 峰值和谷值限流保护
- 输入UVLO和固定3ms软启动
- 针对超低EMI要求进行了优化
- 符合CISPR 25 5类标准
- 适用于可扩展汽车电源
- 最小接通和断开时间短 (50ns)
- 可调开关频率:高达1MHz
- 二极管仿真,提高轻负载时的效率
- 10.5µA无负载输入静态电流
- 3µA关断静态电流
- 集成度高,减小了解决方案尺寸并降低了成本
- COT模式控制架构
- 集成0.725Ω NFET降压开关
- 集成0.34Ω NFET同步整流器,因此无需外部肖特基二极管
- 1.2V内部电压基准
- 无环路补偿元件
- 内部VCC 偏置稳压器和自举二极管
应用
- 汽车48 V轻度混合ECU偏置电源
- HEV/EV直流/直流转换器
- 汽车用高温ADAS应用
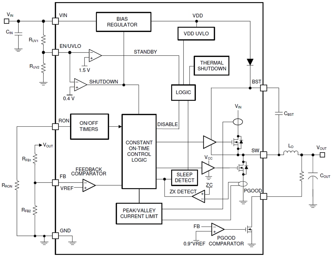
功能框图
发布日期: 2020-03-17
| 更新日期: 2025-03-10
