LM5164/LM5164-Q1同步降压转换器采用散热增强型8引脚SO PowerPAD™封装,其1.27mm引脚间距为高电压应用提供足够的间距。这些转换器非常适合用于多电池节数电池组(电动自行车和电动踏板车)、电机驱动、电动和园艺工具、无人机和电信等应用。
特性
- 设计用于可靠、坚固的应用:
- 宽输入电压范围:6V至100V
- 结温范围:–40°C至150°C
- 固定3ms内部软启动定时器
- 峰值和谷值限流保护
- 输入UVLO和热关断保护
- 适用于可扩展的工业电源和电池组:
- 最小接通和断开时间短 (50ns)
- 可调开关频率:高达1MHz
- 二极管仿真,提高轻负载时的效率
- 10.5µA无负载输入静态电流
- 3µA关断静态电流
- 优化用于CISPR 32 EMI标准
- 符合汽车应用类AEC-Q100标准
- 器件温度1级:-40°C至+125°C环境温度范围
- 集成度高,降低方案尺寸和成本:
- COT模式控制架构
- 集成0.725Ω NFET降压开关支持宽范围占空比
- 集成0.34Ω NFET同步整流器,因此无需外部肖特基二极管
- 1.2V内部电压基准
- 无环路补偿组件
- 内部VCC偏置稳压器和自举二极管
- 开漏电源正常指示器
- 8引脚SOIC封装,采用PowerPAD™技术
应用
- 家用电器
- 电动和园林工具
- 电机驱动器
- 无人机
- 多节数电池组(电动自行车和电动踏板车)
- 电信
- 汽车48V轻度混合ECU偏置电源
- 汽车直流/直流转换器
- 汽车HVAC压缩机和PTC加热器
数据手册
视频
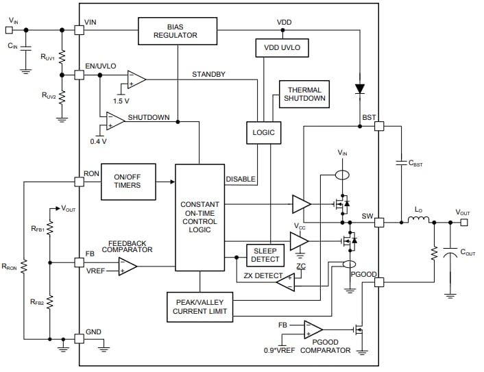
功能框图
发布日期: 2019-02-21
| 更新日期: 2024-07-09

